抖音巨量千川、快手磁力金牛广告引擎结构概览

巨量引擎

- 有广告投放需求的客户,自己或委托代理商在 DSP 中发布广告投放需求;
- 有流量变现需求的媒体,利用掌握的流量和消费者,在 SSP 中录入广告位变现条件;
- ADX 负责撮合客户的广告投放需求和媒体的广告位变现条件。
巨量千川

- BID:出价;
- eCTR:Expected Click-Through Rate,广告的预估实际点击次数(到达目标页面次数)除以广告的预估展示量;
- eCVR:Expected Conversion Rate,预估转化率;
- HIDDEN-COST:隐形消耗,影响因素包括提权(如大促期间电商类广告提权)、强插(如有保量机制的品牌广告)、不喜欢、举报、口碑分、违规等,HIDDEN-COST 为正值时加成,为负值时降低。
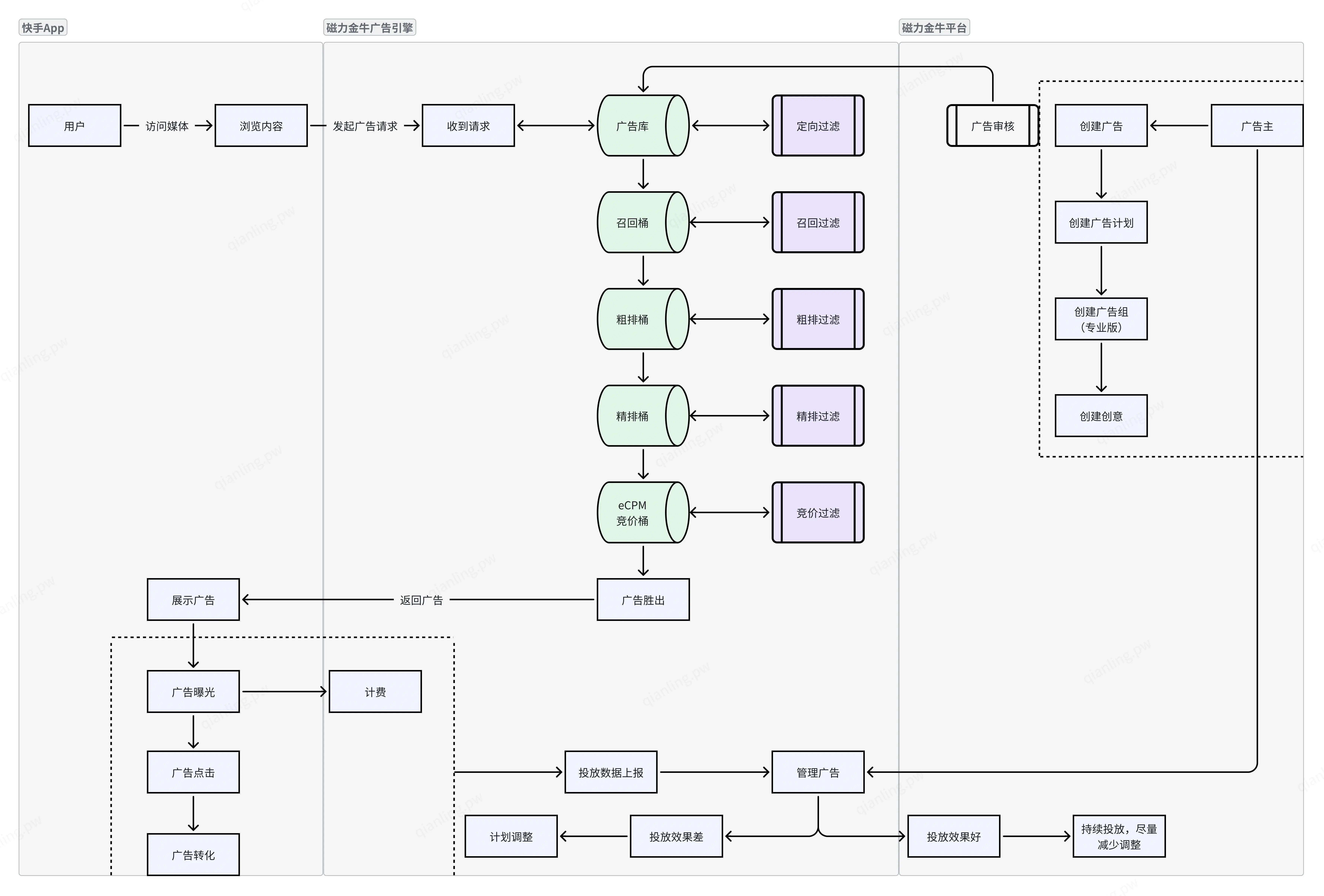
磁力金牛

- eCPM:竞价核心指标,;
- 流量扶持:补贴指标,生态&政策流量扶持;
- UEQ:用户体验指标,核心为互动效率,衡量短视频、直播间内容吸引力;
- GPM:预估千次曝光GMV,衡量短视频、直播间卖货效率。
召回看CPM,粗排看eCPM,精排看排序分。