《电商数据分析与数据化运营》笔记

(数据分析与决策技术丛书)
ISBN 978-7-111-59819-0
数据指标
重要数据指标
销售额=UV×转化率×客单价
正常的运营闭环一般会经历 7 个步骤:
- 制订本次的销售目标、销售计划(包括促销方案);在销售计划中,运营者需要着重提出,他们需要的商品资源与推广需求;
- 商品与市场推广的负责人根据运营的需求,提供相应的解决方案,并协商达成一致;
- 视觉部门根据促销方案、活动主题、主推商品等设计店铺的活动二级页、详情页等。页面设计直接影响到活动的促销效果;
- 进入客服接待、订单处理、物流发货等环节;
- 财务对这一时期的销售业绩与平台对账,以便初步核算出期内业务达标率等财务指标。
以运营为导向的指标
1.运营模块
【重要职能】:
运营模块有两大重要职能,首先是负责达成整个品牌的业绩目标;其次,在达成业绩的时候,运营人员还要注意控制运营成本。销售中的运营成本一般包括销售折损、销售退货、平台扣点、物流、推广费用等。
【数据指标】:
从数据指标角度来评估运营能力时,需要避免使用单一指标来评估组织的运营能力,一般使用业绩达标率、业绩增长率、销售利润额三个指标来进行综合评估。
譬如:
运营团队 A 在 2016Q1 季度完成销售 2000 万,达标率 110%,同增 2%,净利率 15%。

2.商品模块
【重要职能】:
商品模块主要分为商品企划与商品运营两大职能。
商品企划是指提前将一个销售周期(一般是指一个季度)的商品需求进行品类、价格带、风格等结构性的规划,并制订有前瞻性的商品销售进度计划。有效的商品企划能够帮销售建立有计划、有节奏的整体性商品销售策划,避免“一个单品冲业绩”的尴尬被动局面。需要注意的是,由于大多数电商品牌仍然是“买货制”方式,因此对于他们而言,商品企划已经被简化为买货计划了。但尽管这样,还是应该注意商品的整体结构与销售节奏。
商品运营是指从商品入库、商品上架,到制定商品主推策划、商品流通规则、商品折损保护等一系列的运营动作。商品运营以“更高的利润,销售更多商品”为目的。在许多电商品牌的商品运营中,另外形成了一套别具电商特色的“测款一养款(好评/销量)一爆款(加大投放)一返单”的运营套路,对于电商环境而言,这种运营模式无可厚非。但是需要格外注意对于“商品利润”的把控。同时,在当今的电商环境中,这种模式也不宜成为常规模式,因为爆款多了,其实是对品牌调性的严重伤害。所以,商品运营是一个既要保护品牌调性(不能过度频繁打折),又要帮助运营走量的工作。
【数据指标】:
对商品企划而言,主要对当季库存率(量/额)负责。从更细致的角度而言,就是要随时跟踪品类与主推款的售率:各品类的销售进度是否与预期一致?主推款的销售进度是否与预期一致?如果超出预期,是否需要及时补货?如果不达预期,是否需要提前促销?
对商品运营而言,商品的周转天数、新品动销率/售罄率、活动动销率/售罄率、销售折损都是非常重要的数据指标。周转天数越低,证明商品流动越快,则仓储成本更低、资金周转越灵活;销售折损越低,代表商品以更高的价格成交,销售利润就越高;动销率与售罄率则需要根据不同的商品生命周期与销售环境来考虑。
3.市场模块
【重要职能】:
市场模块主要有三大重要职能:市场推广、会员维护、活动包装。
市场推广主要指通过天猫的直通车、钻展,京东的京东快车、京选展位,以及第三方工具百度推广、淘宝客、今日头条等渠道来实现产品或者品牌的推广,从而达到为产品或品牌引流的目的。尽管市场推广几乎都是以付费渠道与方式为主,付费的转化率也相对较高;但市场推广也存在免费方式,如百度贴吧、品牌微博等,一个注重品牌建设的公司,对这些渠道的数据分析也不能忽视。
会员维护在公司中一般被称为 CRM(客户关系管理)部门,在电商中,凡是在店铺内购买过一次的用户,几乎都被称为会员。因为电商的优势在于凡购买过一次,都可以在店铺中留下用户的收货人名称与联系方式,CRM 部门可以凭借这两项信息建立用户档案,并进行客户维护。CRM 部门的作用举足轻重,因为会员沉淀越多,越活跃,则店铺的推广费用就会越低。这两者虽然并不总是成反比关系,但大多数情形都是通用的。所以,有效的用户运营可以降低品牌的市场推广费用。
活动策划是市场部门的另一项重要职能,前面说到“品牌调性”一词,商品部会从商品折损上维护品牌调性;而市场部则需要从品牌形象、品牌风格与定位上维护品牌调性。因此,但凡公司的重大促销活动,一般都会交由市场部进行活动主题的包装和策划。而且,实践数据证明,活动策划、包装得好,对活动的销售也会有较大的正面影响。
【数据指标】:
在考评市场推广能力时,一般会采用 ROI(投入产出比)、付费用户销售额、付费流量转化率三个指标;许多公司可能会采用单一的 ROI 来考核市场推广能力,个人认为,这并不是最合理的。因为丰富的市场推广经验早已证明,当投入达到一定阶段时,ROI 必然会下降,但此时投入所带来的产出却还是增加的。所以,如果单纯考核 ROI,那么,有丰富经验的推广团队在把 ROI 做到理想值后,便会止步不前,为此就会浪费掉后续追加推广费用来带来的销售增量机会。举个例子:
假设在推广某件产品时有两个推广方案可供选择:
A 方案:投入 2 万元推广费用时,预估能够带来 4 万元销售业绩,此时 ROI 为 1:2。
B 方案:投入 2.5 万元推广费用时,预估能够带来 4.5 万元销售业绩,此时 ROI 降为 1:1.8。
于是问题出现了,如果为了单纯追求高 ROI 值,推广团队必然会选择 A 方案投放;而如果选择 B 方案投放,则可以为该产品带来 5 千元的销售增量。
假设这件产品件单价为 500 元,便是 10 件产品的额外销售收入;再假设这 10 件衣服分别由 10 位新客户购买,则又意味着该品牌损失了把 10 位新客户转化为老客户的机会。
这样推算下去,选择 A 方案的损失无疑是巨大的。所以,从数据专业的角度来分析,不建议选择单一指标(ROI)来考核,而应该结合 ROI、付费用户销售额、付费流量转化率三个指标来看。需要注意的是,付费用户销售额不是一个可供直接查看的数据指标,它是根据某一个计算公式来预估的。
4.视觉编辑模块
【主要职能】:
在传统服饰行业中少有“视觉部”这个部门,这是颇具电商特色的一个部门,主要负责三方面的职能:店铺视觉、详情页逻辑设计、页面框架设计。视觉部的重要性体现在它对店铺转化漏斗的设计,以及能够显著提升详情页转化率上面。
店铺视觉在电商运营中的重要作用可以用一个案例来佐证:2015 年 2 月传统服装大牌拉夏贝尔收购著名淘品牌七格格及包括七格格创始人在内的整个操作团队,随后,拉夏贝尔将自己的品牌的线上业务完全交给七格格团队打理运营。而七格格团队在接到拉夏贝尔的线上业务的第一件事,便是大刀阔斧地对其线上旗舰店的店铺装修风格(包括产品拍摄风格)全部升级改造。随后,在 2015 年全年,由七格格团队运营的拉夏贝尔线上业绩突破 10 亿,实现了 900% 的增长。由此可见,店铺视觉对电商运营的重要影响。
详情页的逻辑设计是视觉编辑部的第二大重要职能。详情页的重要作用在于建立访客对于产品的信任,因此这种用户的信任力直接影响到详情页的转化率。好的详情页逻辑可以为店铺直接带来销售提升。
整体页面的框架与逻辑设计是视觉编辑部的另一个重要职能。店铺的页面逻辑是否符合用户的浏览习惯,店铺的商品分类标签是否可供用户精准而及时地找到想要买的衣服,主推商品在店铺页面中是否被突出陈列……这些页面逻辑的设计是否合理,直接影响到店铺的浏览用户是继续留在店铺,还是离开店铺去看别家的商品。
【数据指标】:
由于访客在店铺的浏览行为是动态的、不断变化的,因此很难用某一个单一的指标来衡量其成效。因此,行业都会采用“流量漏斗”+“热力图”的方式来分析与诊断。
流量漏斗需要根据制定好的流量浏览路径来分析,不同的分析场景可以制定不同的流量路径。比如,我们需要分析客户从详情页到支付购买之间的转化情况,此时首先要制定好一条类似于“详情页—加入购物车—生成订单—支付订单—交易完成界面”的用户浏览路径,然后把每一个关键页面的流量数统计出来,这样就可以制作出这条路径的流量漏斗图了。
热力图用于诊断具体的页面结构设计是否合理。譬如我们通过流量漏斗发现在某一个页面的流量跳失率特别高,需要判断这个页面的跳失原因时,一般会采用热力图的方式。关于热力图的应用,在天猫和京东提供的数据工具中可以看到。

5.客服、仓储、财务模块
【主要职能】:
从运营角度而言,客服、仓储、财务属于销售末端的支持部门。
客服模块负责用户进店之后的咨询、成交引导,以及用户购买之后的售后服务。
仓储也是一个重要的支持部门,电商的一大特色是几乎所有电商平台都有发货时间限制(如天猫最新规定是48小时内),如用户下单后,商家未及时发货则会面临积分赔偿、用户投诉等各种风险;同时,仓储的另一个重要性也体现在需要尽快对仓库的大批量到货(包括用户的退货到货)进行入库,以便及时销售(或二次销售)。
在电商环境中,财务模块比传统经营环境下的工作更复杂。由于电商行业的“退货滞后性”,导致同一时间内的营收收入始终不能等同于实际财务收入。因此给财务的对账工作带来诸多不便。但是,如果财务团队能够及时把上月的实际运营盈利情况告知运营团队,将会对运营产生非常大的帮助;财务的另一项职能是需要协助客户的售后人员进行退款操作,退款的及时性对店铺的运营也会有较大影响。假设用户申请退货退款后,退款不及时就可能会收到用户投诉,也会使店铺降分降权等。
【数据指标】:
对于客服而言,有三个重要指标:一是咨询转化率,就是指在店铺咨询过的访客中,有多少人最终成交了;二是人效,是指经过咨询转化得到的业绩除以客服总人数的人均业绩,人效是体现客服团队贡献值的一个重要指标,目前行业里有一个重要趋势,越来越多的品牌正在将自营的客服团队外包给第三方服务公司,这里面客服的人效降低是一个重要因素;三是服务质
量得分,这是店铺 DSR 评分中的一项,主要受店铺好评数、差评数、投诉率等影响,是客服售后团队需要重点关注的指标。
对于仓储与物流而言,有两大指标需要重点关注。一是日均发货单数,在销售订单能够满足的前提,以满负荷的工作状态下,日均能够发出多少个订单是一项重要的能力。假设某品牌(含所有销售渠道)日均产生订单 800 个,那么仓库在常规工作状态下,要求每天至少能够处理 600 个以上的订单,才能够基本满足销售部的需求,这还是在未考虑销售增长与大型促销活动的前提下。二是库存准确率,也就是盘点差异。所有实体零售行业的仓储都必须对盘点差异负责,这是仓储模块最基本的要求。
最后,由于财务很少直接参与到电商的一线运营中,因此对于运营有直接影响的指标较少。行业中几乎所有公司都会把用户申请退货之后的退款工作安排给财务团队,所以退款及时率应该是唯一对运营有直接影响作用的一项指标,同时它也是属于店铺 DSR 评分中的一项。
以人货场为导向的指标
站在运营分析的角度,“人”可以分为“客服”与“用户”两类。“客服”是指客服团队,如售前、售后;“用户”按照成交状态又可以细分为“流量”与“成交用户”。
在行业中,凡是在店铺内有过成交记录的,都称为用户;而流量的定义明显要高于用户,只要登录过店铺的,都称之为流量。用户有 ID 与联系方式可以作为单个的“个体”被追溯和联络;而流量只能作为“群体”而被统计。
人

1)流量来源:流量来源分为自主、免费、付费、淘外、其他这五类。这是由“生意参谋”中的分类引用而来的。但是在实际数据分析中,我们常常会发现,“淘外流量”与“其他流量”往往微乎其微,因此,行业中彼此交流时,大家一致的口径都是使用主动、免费、付费三个来源的数据。
2)新客/老客:“新客户”是指在店铺内第一次成交的客户,反之则称为“老客户”;“新老客户比”也是衡量店铺用户质量的一个重要占比。新客占比过高,说明店铺在统计周期内获客能力不错,但老客回头率过低。
3)活跃/沉睡用户数:根据客户生命周期,可以将客户大致分为新客户、活跃客户、沉睡客户、流失客户四大类。活跃客户和沉睡客户是在做用户质量分析时需要重点关注的;活跃客户是指××天内有成交记录且购买次数 >N 次的客户,活跃客户数量越大,店铺的主动和免费流量就越多;沉睡客户是指连续××天内没有购买记录的客户,用户运营团队需要定期执行沉睡客户的“唤醒计划”,因此,针对沉睡客户的监控显得非常有必要。
货

一般把商品分析分为四大类:库存分析、配货需求与有效性分析、销售分析、退货分析。下面,我会通过实际工作中常用的几大分析实例,来让你们理解这些指标是如何应用的。
库存分析表
| 品类 | SKU数 | 目前库存数 | 库存占比 | 动销率 | 当前售罄率 | 计划售罄率 |
|---|---|---|---|---|---|---|
| 衬衫 | 55 | 17100 | 12% | 60% | 42% | 40% |
商品销售分析表
| 款号 | 图片 | 客单价 | 浏览量 | 访客数 | 支付转化率 | 加购件数 | 销售件数 | 剩余库存 |
|---|---|---|---|---|---|---|---|---|
| K00001 | ¥142 | 21100 | 11100 | 1.23% | 666 | 137 | 200 |
这份报表在电商店铺做大型促销活动时,非常有用。
它通过转化率、加购数、目前库存数这三个核心指标来监控店铺内的所有商品,帮助店铺运营者对所有单品进行“爆旺平滞”的分类,然后制定不同的销售策略;同时,这份表也可以及时发现“潜在畅销”款,提前规避“超卖”风险。
如表 2-2 中“支付转化率”一列中用黑体标注的,便是销售表现较差的款,不仅转化率低,而且库存相对较高。而“销售件数”一列中,用黑体标注的则是有“超卖”风险的。此款 UV 高达 9 万以上,售价相对较低,单款销量上千件,但库存只余 150 件。以经验判断,此款应该是店铺某个“引流款”,长期投放直通车所致。因此,当通过数据发现此款后,便需要马上提醒商品人员进行库存补货,或者提醒推广人员暂停此款的直通车投放。否则便会有“超卖”风险。
场

3 月销售简报
| 天猫 | 京东 | 唯品会 | |
|---|---|---|---|
| 销售额 | 1024421 | 352341 | 890030 |
| 达标率 | 96% | 101% | 88% |
| 年度滚动达标率 | l02% | 110% | 90% |
| YTD.% | 18% | 25% | 21% |
年度滚动达标率=13月销售额/13月销售目标×100%
YTD.%=1~3月销售额/全年销售目标×100%
1)天猫 3 月份销售额约为 102 万,达标率仅 96%,将近达标;
2)本月虽然没有达标,但得益于前两个月超额完成业绩目标,因此截至 3 月,天猫渠道的滚动达标率尚为 102%,说明前三个月,店铺的销售进度尚在预定进度之中;
3)在 2016 年已经过去 3 个月的情况下,天猫 YTD 进度只完成 18%,
但滚动达标率达 102%。说明天猫渠道把较多的销售业绩目标“押宝”在了后面的几个月中。
滚动达标率体现了累积销售进度的滚动达成情况,YTD 达标率体现了累积销售额的年度达成情况。
所以,当我们把月度达标率、滚动达标率、YTD.% 三个指标放在一起看时,便可以对店铺的业绩得出全面的分析结论。而如果我们只看某一个单一的达标率指标,显然便分析不出如此多的信息。

常见表格类型


一维表是指表格的每一行都是一条独立而完整的信息;而二维表和三维表中,每表格的“行”必须与“列”上的字段结合起来,才能够形成一条完整而独立的数据。不同点在于,二维表中,“行”只需要与“列”上的一个字段结合;而三维表中,“行”需要与“列”的两个字段结合。
一维表主要用于基础数据的存储,因为一维的格式方便把数据导入到各种数据处理软件,比如 SQL Server;二维表主要用于各种简单场景下的数据分析,如需要对品类进行销售分析,而不用区分渠道时,便是采用了二维表的方式;三维表主要用于比较复杂的数据分析需求,如需要对各渠道与各品类的交叉式销售分析时,采用此种表格就是比较合理的。

用来衡量某一事物发展程度的,都可以称之为指标。
比如我们要衡量店铺的业绩好坏,便需要用到销售量、销售额、完成率等指标。
指标分“绝对指标”与“相对指标”。比如“销售量”“销售额”便是绝对指标,而“完成率”“转化率”等便是相对指标。
“维度”是用来衡量某一事物的不同发展特征的。还是拿衡量店铺业绩的例子来说,我们既可以从“同比”和“环比”等不同的时间维度来评估,也可以从“行业”和“竞品”等空间维度来评估。
天猫旗舰店6月销售报表
| 销售量(万件) | 销售额(万元) | 完成率 | |
|---|---|---|---|
| 6月 | 3.2 | 1600 | 102% |
| 同比 | 12% | 15% | — |
| 竞品 | 3.5 | 1820 | — |
| MTD | 15.6 | 7800 | 96% |
| YTD | 15.6 | 7800 | 37% |
- 从构表方法来讲,这个表格是用“指标-维度”的方法构成的。它包括三个指标,分别是“销量”“销额”和“完成率”,包含了五个维度,
- 其中“6 月”“同比”“MTD”“YTD”是时间维度;“竞品”是空间维度。
- 从数据来解释,这家店铺 6 月销售额为 1600 万,超额完成了当月销售目标。但是 1~6 月的累积完成率仅 96%,说明此前 5 个月是存在“销售缺口”的;同样,年度完成率仅 37%,结合 MTD 基本达标(96%)的情况来看,证明这家店铺把大部分的销售目标“押宝”在后面半年中。
数据分析的六大过程:
1)数据收集:收集能够被使用的数据,比如商品资料、销售明细等数据。
2)数据处理(清洗/口径):数据的清洗工作远远比这个更复杂。比如同样是销售数据,有些数据的单位是“元”,有些是“万元”,甚至有些销售记录是按订单统计,而有些是按单件商品统计的,总之,需要清洗的数据层出不穷,如果不清洗干净,便会导致分析的结果出现非常大的偏差。
3)数据建模(报表结构/报表逻辑):把清洗好的数据放置于数据表格的模板中。需要注意的是,这个数据表格的结构与逻辑,必须确保是能够满足分析目的的。
4)报告出样(说服逻辑检验):当我们根据设定好的“模型”把数据填充好后,数据报告便基本出样了。此时,更至关重要的是,我们要对数据报告进行反复解读,确保数据报告的“说服逻辑”是顺畅而且有理有据的。
5)报告美化(演讲逻辑/美化):再有用的数据与数据化建议,只有在美化后才更能打动用户。
6)转化落地:假设一份数据报告过长(如超过 5 个数据表格,或者 7 页 PPT),数据分析师便非常有必要把数据分析的重要结论摘抄下来,单独形成一页,并放置在数据报告的前文。

建立报表输出标准:
- 表格的行与列,分别用相同色系,但色差相邻的两个颜色填充。这样,可以达到立体化的视觉效果,便于用户阅读。针对一维表、二维表、三维表,可以参照图3-3中的颜色填充效果。同时,关于色系的选择,在销售类报表中建议使用暖色调的色系;在退货或成本相关的报表中,建议使用冷色调的色系。
- 表格的字体:标题用“宋体”11号字体、表格中其他汉字及数字均用“微软雅黑”9号字体。
- 关于数字的处理:表格中所有数字,均要使用千分位记数法,同时过大的数字无须保留小数位,过小的数字可以保留1~2位小数,另外,表格中的数字的单位一定要在表格中备注好。
- 关于小计与合计:表格中所有小计类数据均为斜体,并加单下划线;所有合计类数据,需要加粗,加双下划线,并且用淡灰色填充。
- 关于表中重点/异常数据:对于表格中的重点数据,或是异常数据,必须用亮黄色填充,并用红色字体凸显,如此可引导表格的读者迅速发现数据重点,或异常数据。
- 在表3-3的‘三维表’部分比表3-1中要多出一个显示为百分比的表格。这也是表格优化的一种技巧。在实际分析场景中,我们常把结构复杂、数据绝对值过多的表格,转化为百分比表格。这样,我们一眼就可以从表格中找出重点数值与异常数值。
数据分析方法
对比分析
对比有不同的应用维度。比如有环比、同比、横比、纵比、绝对值对比,相对值对比等。
1.绝对值对比与相对值对比
绝对值包含正数、负数和零值,在电商数据分析中,一般是指正数之间的对比较多,如销售额、退货额等;
相对值对比,则是指转化率、完成率等这类相对数之间的对比。
2.环比
环比是指统计周期内的数据与上期数据的比较,比如 2017 年 6 月数据与 2017 年 5 月数据的比较。
在电商数据分析中,由于每个自然月之间的销售差额比较大,如果采用绝对指标,便很难通过对比观察到业务的变化。因此,一般会采用相对指标来做环比分析,如 2017 年 6 月的销售达标率是 102%,2017 年 5 月的销售达标率是 96%;这样便很容易知道两个月度之间转化率的好坏优劣了。然而,如果我们用绝对值来对比:2017 年 6 月销售额 500 万,2017 年 5 月销售额 300 万,这样的对比便很难判断究竟哪个月的销售额完成得更好。
3.同比
同比是指统计周期内数据与去年同期数据之间的对比,比如 2017 年 6 月销售额是 500 万,2016 年 6 月销售额是 450 万,同比增加 11.1%。
通过同比,我们能大致判断店铺的运营能力在最近一年中,是保持增长还是呈下滑趋势。
同时,也可以根据同比增长趋势,来制订初步的销售计划。假设现在店铺流量同比下降 8%(流量下降是平台趋势),客单价保持不变的情况下,要想实现店铺销售业绩的上升,唯有提升转化率。因此,我们通过表 3-4 的模拟推算,可以得知,当转化率提升 21%,到达 0.35% 时(0.35% 转化率被认为是行业的平均值),业绩会提升 11%。
| UV | 转化率 | 客单价 | 销售额 | |
|---|---|---|---|---|
| 6月计划 | 3000 | 0.35% | 500 | 5250 |
| 同期 | 3261 | 0.29% | 500 | 4725 |
| 同比 | ↓ -8% | ↑ 21% | — | ↑ 11% |
4.横向对比与纵向对比
横向对比是空间维度的对比,指同类型的不同对象在统一标准下的数据对比。如“本店”与“竞品”之间的对比;
纵向对比是时间维度的对比,指同一对象在不同时间轴上的对比。如前面提到的“同比”“环比”都是纵向对比。
5.份额
严格地说,“份额”属于横向对比的一种。由于在实际分析场景中它经常会被忽略,因此单独罗列出来,加以说明。
在某些情况下,数据表格中多一个“份额”,会让表格清晰明了许多。
如图 1 所示,假设我们要分析“某品牌天猫、京东、唯品会三大渠道”的“上衣、下衣、连衣裙和其他”在“Q1~Q4 季度”的销售趋势和表现。常规的分析方法是,将各种数据有层次地展现出来。这时,所有的销售数据在表格中可以层次分明地一览无余。
但是,这般的数据却不能直观告诉我们每个销售类别在不同渠道和不同季度的销售趋势是什么。因此,在数据分析中便需要加入这样的“份额”分析表格。如此,我们便可一目了然地掌握每个类别在不同渠道、不同时期的销售趋势。因此也就达到了数据分析的目的。
细分分析
细分分析法,常用于为分析对象找到更深层次的问题根源。难点在于从哪个角度进行‘细分’与‘深挖’才能达到分析目的。
-
分类分析
对所有需要被分析的数据单元,按某种标准打上标签,再根据标签进行分类,然后使用汇总或者对比的方法来进行分析。
在服装行业中,常用于做分类分析的标签有“类目”“价格带”“折扣带”“年份”“季节”等。通过从“年份”“季节”的维度来对商品库存进行细分,我们可以轻松地知道有多少货属于“库存”,有多少货属于“适销品”;通过从“折扣带”的维度来对销售流水进行细分,我们可以大致知道店铺的盈利情况;通过从“类目”的维度对销售流水和库存同时进行细分,我们可以知道统计周期内品类的销售动态与库存满足度。 -
人—货—场
“人—货—场”能够为人提供宏观视野的分析。其原理类似于分类分析,即将所有需要被分析到的数据单元,打上“人”“货”“场”的标签,然后再进行相应的数据分析与处理。
如图 3-3 所示是利用“人—货—场”逻辑方法来分析竞品店铺的主流思路。在分析之前,先用“人—货—场”的方式把所有能想到的有用的“分支”都罗列出来,然后查漏补缺、标注重要与非重要。最后,再按此分析。
![图 3-3 利用“人—货—场”细分方法初步分析竞品店铺]()
-
杜邦分析法
杜邦分析法(DuPont Analysis)是利用几种主要财务比率之间的关系来综合分析企业的财务状况。它是一种用来评价公司盈利能力和股东权益回报水平,从财务角度评价企业绩效的一种经典方法。
但是在电商中,杜邦分析常被用于寻找销售变化的细小因素之中。如图 3-4 所示,便是根据杜邦分析原理,将所有影响到销售额的量化指标都统计出来的一种常用分析方法。此种方法,有助于我们从细小的数据颗粒中找到影响销售变化的元素。
![图 3-4 销售变化的原因分析]()
转化分析
转化分析是电商、游戏等互联网行业的特定分析方法,在传统行业的零售分析中并不常见。转化分析常用于页面跳转分析、用户流失分析等业务场景。
转化分析的表现形式一般是选用漏斗模型,如图所示,便是模拟了某电商店铺的流量转化情况,并以漏斗图的形式展现出来。
这张图模拟了从店铺的浏览商品人数到加购人数,然后生成订单、支付订单,直到最后支付成功的漏斗示意图。
从图 3-5 的示例中,反推“转化”分析方法,我们应该得到以下结论:
1)转化分析方法的前提,是我们需要首先确定一条“转化路径”(如图左侧的路径所示)。
2)当“转化路径”确定后,我们需要把“路径”中的各个“节点”罗列出来,并把节点下的重要数据统计出来。
3)最后,根据路径把各节点的数据用漏斗图的形式表达出来。

同时,转化分析还可用于店铺微观方面的“转化”洞察。譬如在某一次店铺举行大促活动时,我们需要分析大促期间“活动二级页”的流量转化效果如何。此时,我们便可以参照漏斗模型。

在以上案例中,我们将转化路径定义为“活动页→详情页→支付页面(下单)→支付成功(购买)”四个节点。然后统计每个页面的流量到达数量,于是得出如图所示的漏斗图。通过此图,可以清晰明确地诊断出此次活动二级页在“下单→付款”环节转化率仅 40%,存在一定问题。在支付界面的流量跳失,很可能是价格过高所致。

“流量不足”正是导致本周销售不达标的主要原因,而且流量还出现了环比下跌的现象。
那么,究竟是哪一部分流量出现问题了呢?
打开生意参谋,仔细比对每个流量来源的流量数据,发现本周减少的流量竟然是平日最稳定的“站内搜索”一项。店铺被搜索降权了。
店铺分析
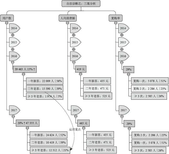
三基分析法
三基分析法:通过“用户数”“平均销售金额”和“复购率”来评判运营状态。
- 用户数
用户数的多少可以反馈品牌对市场的影响力,并用来评估品牌所占领的市场份额;
在电商行业中,用户数是指成交后的买家数。通过买家数的多少,以及买家数的年均增长情况,来判断店铺当前所处的运营状态,并且是否保持增长态势。 - 平均消费金额
平均消费金额其实可以理解为平均(每人)消费金额以及平均(每单)消费金额。这里是指人均消费金额,也就是前者。通过人均消费金额,可以评估品牌的消费人群定位,以及盈利期望是否合理。
譬如某家做年轻女性职场服装的电商品牌将人均消费金额定义为 2000 元,以常理度之,这种定义可能是不太适合的。因为人均消费 2000 元,至少意味着用户需要年均消费两次,且每次不少于 1000 元;或者用户需要年均消费 3 次,且每次不少于 700 元。对于年轻职场女性而言,客单价在 700 元或者 1000 元左右,这种定位是相对较高的。同时在电商业态中,要完成平均复购率在 2.0 甚至 3.0 这也是非常不容易的。因此,除非店铺另外有其他的核心因素能够使用户成交,否则我们可以评判说这家店铺的人均消费 2000 元定位是偏高的。 - 复购率
复购率在零售行业中是非常重要的一个指标。
以服装为例,复购率高的品牌,其用户忠诚度非常高。品牌调性、产品,以及服务质量都得到用户的认同。同时,复购率高的品牌,对“付费流量”的依赖相对较低,因此可以节省更多的市场推广费用。这部分资金便可以使用到其他方面去,比如提升售后服务质量、改良产品质量等,这样便可以形成一个有益的经营循环。
相反,如果是复购率低的品牌,说明其对“新客户”的依赖非常大。无形之中增加了店铺经营的成本,同时也侧面表明品牌并未形成有效的核心竞争力,或者其核心竞争力没有得到用户认可。
以时尚女装的电商店铺为例,行业复购率一般在 18%~40% 之间。如果低于这个值,说明店铺的复购率过低,店铺对流量的依赖相对较大;高于这个值,证明店铺的服务体验或产品力方面已经高于同行。
以上是某电商店铺 2014~2016 年期间的“三基分析”数据。我们先看这份表的数据结构:它是把用户数、人均消费金额、复购率作为三个基础数据指标,然后依次回顾最近三年的表现。并且在回顾的时候也根据不同的维度来进行分析与对比。

诊断结论:
1)2014 年的用户数中没有三年老客,间接证明这是一家成立于 2013 年的新店。
2)2014 年、2015 年两年期间,店铺花费了相当大的精力用于“新客引流”,并且取得了 30% 的用户数增长。
3)从 2016 年开始,店铺的新老客占比接近 5:5,店铺已经不再完全依赖于“新客引流”,间接证明店铺的流量结构已经趋于合理;同时复购率的增加也直接证明店铺近两年在“老客维护”方面取得不小的进步。
在回顾了最近三年的重要经营数据后,我们还可以在此基础上制定店铺的经营目标与战略方向。
在上例中,经过简单的数据预测,在三基模型中,我们可预估 2017 年的销售目标。其预估背后的业务逻辑是:“使成交客户中的新老客比例更加接近于 5:5,因此,必须要重点提升老客在 2017 年度的销售贡献”(这种逻辑是符合店铺 2015~2016 年运营策略的)。因此,在数据分析层面上的反映便是“使 2016 年终约 1.5 万名老客的购买行为能够顺利延续至 2017 年”。
经过这样的拆解,我们很容易就知道,店铺 2017 年的经营战略重心,是在“客户服务”上面。提升客户购物体验、刺激更多老客户回头购买等是必要的手段。
同时,通过以上的三基分析,我们可以用“用户数×人均消费额”的公式来推算出店铺 2014~2017 年的销售额及增长情况。换而言之,以三基分析模型下的数据为依据,2017 年预计销售将增长 32%,达到 2178 万左右。


店铺流量分析
- 流量来源分析
| 流量来源 | 转化率 | 说明 |
|---|---|---|
| 搜索(站内/站外) | 高 | 1)主动搜索代表明确的购物意愿; 2)影响搜索流量的重要因素是关键词 |
| 硬广(首焦/钻展/频道轮播图等) | 低 | 1)流量大但精准度低; 2)吸引新客到店,促进后续 3~10 天内成交 |
| 淘宝客 | - | 1)通过佣金付费; 2)转化率根据单品不同差异较大 |
| 站内活动(聚划算/淘金币/类目促销等) | 高 | 1)活动基本以宝贝单品参加; 2)由于活动有促销机制,转化高; 3)活动会带动非活动商品的关联销售 |
| 直通车 | 中 | 1)新客为主; 2)跳失率高 |
| 其他(直接访问/淘宝收藏/我的交易等) | 高 | 1)老客为主; 2)转化率高 |
店铺的流量来源主要有站内搜索、站外搜索、硬广、直通车、直接访问、活动流量等。这其中,每一种来源的流量都有巨大的特征差异。其中直接访问类的流量转化率较高,直通车与搜索次之,硬广与活动流量的转化率较低。
其次,在流量分析中还需要关注以下几个问题:
1)店铺的流量是从什么渠道来的?
2)哪些渠道是主要渠道?
3)哪些渠道是付费/免费渠道?
4)哪些渠道的流量转化率最高?
5)当前流量的渠道分布占比是否正常?
同时,在对店铺持续观察的基础上,我们可以用 Excel 的堆积图来跟踪每日流量结构的变化(全渠道流量汇总)。
用这种方法,可以使我们对每天的流量变化保持直观监测,及时发现并找到流量变化的原因。
最后,我们还可以使用类似的方法,在店铺有大型促销活动时,为店铺建立每日流量跟踪记录,以便及时发现并把握最有质量的流量渠道(见表 4-5),为运营团队达成业绩提供有效的数据参考。


通过上表,我们可以发现:
1)无线端的流量占到全店的 74%,但转化率却远远低于 PC 端,因此这家店铺的问题是应该想办法优化提升无线端的成交转化率。
2)PC 端中,来自男装会场和聚划算的流量较高,占全店铺流量的 18%,因此这两个渠道来源的流量应被视为重点流量,认真检查好承接页的商品及页面效果。

商品的主推是有逻辑的。譬如在某一场聚划算活动中,我们会提前制定 20 个主推款。针对这 20 个款,我们会仔细设置它的资源位图、详情页、关联搭配等。一般情况下,在大促活动中的主推款会承接 30%~50% 的店铺流量。所以,从活动预热期开始,我们就必须挑选好本次活动的主推款,以及每天实时监测主推款的预热情况是否理想。
那么,店铺的商品有近 300 个款式,我们要挑选哪 20 个款作为主推款呢?
这就需要根据流量、转化数据。
同样,当找到这 20 个主推款之后,我们又需要如何监测呢?
首先,从活动预热期开始,我们需要建立所有主推款的预热效果追踪表(见表 4-6)。

表 4-6 中需要包含款号、波段、类别、活动价、库存等基础资料,同时需要对其中的重点数值“加购数量”进行记录与分析。譬如表中加购倍率(=加购数/备货数)如果高于 100%,则可视为预热表现良好的商品;若低于 100%,则视为预热表现非常差;而若是高于 500%,则可判断为非常热销的商品。据此分类,可为商品的预热策略调整提供指导意见。
其次,假设有部分主推款商品需要进行深入的数据分析,譬如需要建立某款商品与其他商品的流量连接,便可以分析此款商品的流量来源与去向,然后据此进行流量链路的构建。
店铺商品分析
在针对商品进行数据分析时,一般可以分为两大类型:商品的整体分析与商品的单品分析。
商品整体分析
商品一般有两种状态:已销售商品和库存商品。因此,有关商品的分析也可分为两大方向:销售分析和库存分析。
1.商品的销售结构分析
商品的销售结构是指对店铺某段时期内的所有销售商品进行分类汇总,然后再进行数据统计与分析。通过商品的销售结构分析,可以为店铺运营者梳理清楚店铺当前的主销商品,以及其销售表现,从而为运营者及时调整和优化销售策略提供可信的数据支撑。
在分析商品的销售结构时,可以按照商品年份、季度、波段、大类、小类、价格带、折扣带等指标来进行分类汇总。具体使用哪些指标和维度,需要根据实际分析需要来选择。
下面我们通过两个案例来说明:
案例一:销售品类综合分析
表 4-7 所示是艾尚公司的三家电商店铺在第三季度的商品销售情况。这是按商品品类(衬衫、T 恤等)对第三季度销售商品进行分类汇总的,同时每个品类均从销售金额、销售数量、件单价三个指标进行统计,并且为了便于分析,三个指标都加上了同期数据供参考。
从表 4-7 中,我们可以获得以下信息:
1)仅以“衬衫”与“T 恤”而言,Q3 季度衬衫的销售额是 T 恤的 2~3 倍;
2)T 恤的件单价全线都比去年高 50~100 元。其中京东渠道的较高,达到 102 元;
3)衬衫的件单价在唯品会渠道出现了全季度同比下跌,而京东渠道则全季度同比上升。应与两个渠道不同的销售策略有密切关系;
4)如果将上表扩大到所有类目的数据,则可以对所有品类按销售贡献进行排名,然后据此判断各个品类的销售表现是否在应有的品类生命周期表现之内。
根据这些信息,商品运营人员可以进行“运营复盘”,以销售结果来反推前期的运营策略是否正确,并加以调整与优化。
譬如根据上表中“衬衫的件单价在唯品会与京东两个渠道中截然不同的表现”,商品运营人员便需要反思,在前期运营中唯品会渠道的商品折损是否没有控制好?抑或是有意将两个渠道衬衫上的商品款式“完全错开”的策略所导致的?

案例二:销售与退货分析
如表 4-8 所示是某时间段内,店铺销售与退货分析的数据表。这份表是根据品类(T 恤、半截裙、毛衣等)来分类汇总,并且按价格带细分之后统计的销售与退货数据。

这份表可以找出各大品类中的主力销售品类。比如表中‘800 元及以上的外套’销售额高达 557 万,销售占比达 31%,这个品类无疑是当前的销售主力。但是这个价格带的退货率高达 43%,因此需要特别注意加强退货挽回的措施。而平均折扣已经低至 0.47,说明这批货可能都是往年的旧货,而且毛利率也不高。
还可以分别用‘平均折扣’‘退货率’‘销售额’来倒序排列,可以找出店铺的‘高利润款’‘高退货款’‘畅销款’。然后针对不同的款来制定不同的销售策略。
1)在表 4-8 中,400 元以下的恤衫和 400 元以下的半截裙,平均销售折扣分别是 0.78 和 0.84,毛利率足够高了。可是销量却没有起来,两者的销售占比还不到 2%。
2)从“高退货款”的角度来看,实销价高于 800 元的毛衣和恤衫,其退货率高达 47% 和 54%;而同样是售价高于 800 元的半截裙退货率却只有 32%。有可能这家店铺的毛衣与恤衫与其他竞品相比优势并不明显,而半截裙却是这家店铺的优势品类。
3)从畅销度的角度来看,销售额靠前的分别是 800 元以上的外套、400~800 元区间的毛衣、400~600 元区间的半截裙;而且,除外套外,毛衣与半截裙的退货率与销售折扣都在合理范围之内。因此可以确定这三者的主推地位。
2.商品的库存结构分析

表 4-9 所示是某电商店铺为了报名聚划算活动时所做的“盘货计划”。此盘货计划的目的是统计库存中符合聚划算要求的商品,并计算货值,预估是否满足本次聚划算活动的业绩要求。
1)本次计划参与聚划算的商品为 217 款,吊牌金额为 292 万。
2)本次参与活动的商品主要以毛织、半截裙、衬衫为主,此三大品类的备货超过整体活动备货额的 2/3。
3)与活动款库存相比,库存中尚有约 1400 万的货值没有参与本次促销活动,按以往经验,这部分商品在活动促销期间,约可为店铺贡献 20%~30% 的业绩。
4)按以往经验预估,聚划算商品的平均折扣为 0.65 折,活动商品的备货约是活动期间业绩目标的 3.5~4.5 倍;以这两个数值预估,本次活动预计可完成 42 万~55 万的业绩。
在讲解这个案例时,透露了两个关键的经验值,“预估平均折扣”与“预估备货/销售额倍数”。正是这两个经验值,使一份简简单单的“备货计划表”瞬间变成了一份“销售预估表”。
在电商的库存分析中,除了‘备货计划’外,还有另一个经常出现的场景,那就是‘新品上市跟踪’表(见表 4-10)。

新品上市跟踪表,是一个集成库存与销售的交叉报表,它有几个关键指标:SPU 数、消化率、落差。
通过 SPU 数可以看出店铺上新的能力。也就是说店铺每个波段能够上新的数量多少,在某种程度上反映了店铺开发新款的能力高低。同时,SPU 数与库存金额结合,也可计算出单款的库存深度。
消化率是商品分析中至关重要的一个指标,通过消化率,并配合落差,可以直观地看到此波段商品的销售进度是否符合预定进度。
从上表中,我们可以得出以下分析结论。
1)截止统计周期内,店铺共上线约 300 款春季款,其中春 2 波商品消化率达 30%,在预期的销售进度计划之内;
2)春 3 波的商品消化率达 42%,但是高出预期消化率(28%)许多。说明在后续的销售过程中,春 3 波商品可能会出现货品不足的风险;
3)本报表显示出的最大风险在于:春 5、6、7 波商品计划消化率达 65%~34%,是春 2、春 3 波商品的将近一倍及以上,以经验判断,这些款应该是“春节款”。但是这些款的实际消化率仅 24%~9%,存在非常大的销售落差;同时,春 5、6、7 波商品库存金额达近 1000 万,而期间累计销售额仅约 180 万,结合消化率落差判断,此处存在较大的库存风险。
推测这家店铺把春节前的促销活动业绩预估太高了,但实际情况是春节前的业绩达不到,所以导致波段5、6、7的计划消化率过高,而实际消化率却很低。
商品单品分析
案例一:商品的 ABC 分级
在零售行业的数据分析中,ABC 分级法被广泛应用。譬如店铺可以分为 A 类店、B 类店、C 类店;会员可以分为 A 类会员、B 类会员、C 类会员;同样,商品也可以分为 A 类商品、B 类商品、C 类商品。
但是,商品的 ABC 分级法需要将分析颗粒精细到每个款式,分析相对繁杂,所以一般只有在店铺进行大型促销活动时才会用到。
商品 ABC 分级法只应用于活动分析,还有另一个原因:只有店铺在大型促销活动时,每个单款商品所承载的流量与成交数据才足够大,ABC 分级才更有意义。
表 4-11 所示是某店铺在聚划算时所做的 ABC 分级。在活动期间,这份表可以为店铺运营者提供非常及时且有效的商品调整与优化建议。

商品 ABC 分级表格的关键指标是“访客数”“支付转化率”“商品库存”,而表格最后的“商品分级”便是根据这三个指标所制定的分级逻辑,以判定商品是属于哪一级的。在这三个关键指标中,“访客数”与“支付转化率”可以从生意参谋等工具中查询及下载,而“商品库存”则需要从店铺内部的商品信息数据库中获取。
商品 ABC 分级的重点在于“ABC 的分级逻辑”。
表 4-11 中的分级逻辑:
1)A 级商品:高库存且有高转化率(转化率 >2%)的商品,标记为 A 类商品。因为这类商品既畅销,又有较深的库存作为保障,因此可以作为活动中的主推商品。需要注意的是,在挑选 A 类商品时,还应注意此款商品的访客不能太低,否则,没有经过“充分”流量测试的商品,其高转化率可能是“伪高转化率”。
2)B 级商品:转化率中等(2%> 转化率 >0.65%),且经过流量测试的商品,标记为 B 类商品。由于这类商品经过流量测试,被证明对访客有一定吸引力,但却不如 A 类商品转化明显,所以可以继续保持当前的销售定位。B 级商品中有两类商品需要特别注意:一是库存告急的,如表 4-11 中的款 3、款 4、款 10,这类商品需要特别注意避免超卖;二是占用了主推款陈列位置的,在大促中,宝贵的陈列位置是有限的,这类优质陈列位置需要留给 A 类商品使用,因此需要将其阵列位置往后移动。
3)C 级商品:转化率低(转化率 <0.65%)且经过流量测试的商品,标记为 C 类商品。C 类商品应处于店铺阵列页面的底端,基本是属于被放弃的一类商品。但是,C 类商品中有一类需要特别注意,就是有高库存的,如表 4-11 中的款 12,库存高达 3134 件,这是属于有严重库存风险的,因此需要重点注意,可以尝试主动改变原定策略,譬如换主图、降价等。
一般大促活动周期都在 3 天以上,因此,在经过第一天的流量测试后,迅速将商品的 ABC 分级表格分析结果提供给运营团队,可以帮助他们发现问题并及时调整商品运营策略,为业绩带来极大的推动作用。
案例二:主推款销售追踪表
在商品分析的单品分析中,还有一个场景非常常见,就是主推款的销售跟踪。表 4-12 所示是主推款跟踪的常见模板之一。
表中包含了实销价、UV、直通车占比、搜索流量占比、转化率、消化率等关键信息。实销价用于判断此主推款的消费群体与定位,一般而言,单价高的商品不适合使用直通车等付费工具进行推广;总 UV、直通车占比、搜索流量占比等则用来判断此主推款的推广效果,流量越多,说明当前推广策略与推广渠道的选择越正确,反之就要考虑更换推广渠道或策略了;而消化率则是另一个重要指标,用于判断此款是否继续作为主推的一个重要标志。如果消化高接近计划消化率,则此款(如款 2、款 5 等)可以考虑暂时停止付费渠道的推广,以便提升营业利润;如果消化率距离计划消化率较远(如款 1、款 9、款 10),则可考虑加强付费推广的力度,以免造成库存风险。

只要达到计划消化率的款式,就可以暂停付费渠道的推广。那么,像表格中款 2 这样已经超过计划消化率很多的款式应该如何调整
调整主推款的策略是需要从多维度考虑的,一般有几个关键因素。
1)此款是临时主推,还是本身就定位为主推款。临时主推是为了临时突击,拉动此款的消化率;主推款则是承担着为店铺走量及引流等综合任务的款式。
2)此款库存量还剩余多少?
3)此款剩余销售周期还有多久?
4)在付费推广时,此款商品 ROI 是否在合理值?
屏效,是从传统零售分析中的‘坪效’借鉴过来的。意思是指——电商店铺的页面(首页/类目/二级页等)在电脑(或手机)上打开后,每个电脑(或手机)屏幕所产生的销售贡献。
某店铺在聚划算活动时的二级页面,那么,屏效是指什么呢?屏效就是指在当前页面中,一个电脑屏幕所呈现出来的商品(一般是 6 至 8 个商品)给店铺整体业绩所带来的贡献率。指当前我们所看到的 6 件商品的销售额除以店铺整体销售额的比率
什么是店铺的‘有效陈列面积’呢
在聚划算活动中,店铺首页、活动二级页是承接流量较多的两大页面。而店铺的类目页面以及其他页面所承接的流量相对就要小很多。所以,我们可以把店铺首页与聚划算二级页称为有效陈列页面。
在同一个网页中可以向下无限拉升,而用户的浏览习惯是一般只会专注于页面的前面 3~5 个屏幕的内容。所以,我们又把这些区域称为有效陈列面积,或者叫‘黄金陈列面积’。
黄金陈列位置所能够陈列的商品有限,每屏可以陈列 6~8 个商品,而有效陈列区为 3~5 屏。这样计算,店铺在聚划算二级页中的黄金陈列位在 24~40 个商品之间。因此只有尽量利用好每一个坑位的陈列机会,展现恰当的商品,才能达到更大的销售业绩。而‘屏效’就是用来评估黄金陈列位置利用率的。屏效高,则证明黄金陈列位置的商品利用率高;屏效低,则需要及时替换黄金陈列位置的商品。

屏效分析的第一步,就是要挑选适合陈列在‘黄金陈列位置’的商品。
利用 ABC 分级的方法,我们可以从‘库存数量’与‘加购数量’两个维度,将活动期间的主推商品分为图 4-10 所示的 9 个层级。A 类商品表示在活动预热期间表现非常优秀而且库存深厚的商品,C 类商品表示预热效果不理想或库存较少的商品。
‘屏效分析’其实就是通过‘商品 ABC’分级方法,找出预热表现优秀且库存深厚的商品,将他们通过商品搭配的手段,陈列在‘黄金坑位’。这样,就可以从数据层面使销售更大化。
陈列在‘黄金坑位’上的商品并不是固定不变的,而是要保持轮动。保持正确的轮动有两大要点。
1)首先,既然我们把商品分为 9 个层级,那么陈列页面也可以分别对应的 9 大层级(见图 4-11)。在首页与活动二级页的第 1~3 屏,可以视为 AA\A 区陈列位;在首页与活动页的第 4~5 屏,可以视为 BB\B 区陈列位;而第 6 屏及以下区域,由于流量急剧减少的原因,可以视为 CC 及 C 区陈列位。使相同的区域编号对应相同的商品编号,这是第一条要点。

2)其次,我们要把握住活动当天的流量访问规律。在大型促销日的活动当天,流量一般有三大访问高峰期,分别是 0~2 点、8~9 点、22~23 点。因此,商品的轮转就需要安排在这三个流量高峰之后的一个小时内——这点类似于线下零售店在促销之后需要重新整理促销区域商品陈列及补货的操作。
店铺用户分析
流失用户的唤醒与挽回
用户,是指成交之后的‘用户’,也就是常说的‘老客户’。所以大家要把它与‘访客’‘流量’区分开来。
在电商的用户分析中,活跃度分析是非常重要的分析内容。用户的活跃性越高,店铺的复购率就越高。因此,要关注店铺的“活跃用户群体”。
尤其是大型促销开始之前,店铺运营者便会通过微淘、短信、邮件以及其他传播工具进行“客户唤醒与激活”。在此场景下,我们便需要为其提供“用户清单”,以便运营者能够有针对性地唤醒用户。
下面,我们以某电商店铺的大促活动为例,验证如何通过数据来为运营提供指导。
首先,在大促开始前 7 天,我们需要统计出店铺最近 12 个月内的用户活跃度数据分析表(见表 4-13),通过此表可以对店铺的“活跃用户”“沉睡用户”“即将流失客户”进行分类统计,以便于我们对店铺用户结构建立整体的认知,并且为接下来制定“用户唤醒”与“用户挽回”方案提供数据性参考。

用户活跃度分类标准:一般的做法是最近 30 天内有过消费的客户称为‘活跃用户’,最近(连续)60 天内没有消费记录的客户称为‘沉睡用户’,最近(连续)90 天内没有消费记录的用户称为‘即将流失客户’。
其次,当店铺运营人员看到表 4-13 所示的数据后,便需要考虑如何为本次大促活动设置适合的用户激活方案。针对不同类型的用户,刺激的力度与文案的企划也应该有所不同。其中针对沉睡客户主要以“唤醒”为主,常见的举措是告知本次促销力度,以及提供适量额度的优惠券;针对即将流失客户,除了告知促销信息与力度外,还需要提供较高额度的优惠券,另外,最好再配上走心的文案。
同时,根据“待唤醒”与“待挽留”人数,还可以推算出本次优惠券的使用率以及折损金额。譬如根据笔者在运营某渠道电商店铺时,曾多次根据以上逻辑,在大促活动中向约 5000 名即将流失客户发送“情怀短信”以及“高额优惠券”,发现挽回率可达 1.8% 左右。也就是说,5000 名目标用户中,每次大促活动中激活约 90 名用户。按客单 700 元计算,在当次大促活动中被挽回用户可以为店铺贡献约 6.3 万元的销售额,但是更重要的是,本次挽回成功,可以使用户在接下来的一段时间内成为“沉睡用户”或者“活跃用户”,相对而言,这种隐形的意义对店铺来说要更大一些。而 90 名用户即使人人都使用 50 元的代金券,店铺的折损也不过是 4500 元而已。虽然相比于直通车等收费流量的推广成本,这种手段的“获客成本”更高,但是胜在更精准,挽回的客户更符合品牌调性,也就更有质量。
最后,既然运营人员需要进行唤醒与挽留计划,自然便需要与这些长时间不来店铺消费的用户建立起某种连接通道才可以。最直接的“通道”是用户的购买记录,找到客户的收货信息(手机号),然后进行短信营销。所以,我们需要为店铺运营者提供“待激活用户清单”,用户清单的格式很简单,有“姓名”和“手机号”即可。重要的是,运营人员需要撰写“走心营销短信”,短信内容是否走心,是决定用户能不能被“唤醒”的关键。
下面是笔者以前运营过程中撰写的文案,供大家参考。
[××官方旗舰店]亲爱的女王,最近 12 个月,您在小的店铺共眷顾了 9 次以上。所以您被评选为小店最最亲爱的女王。在此七夕活动之际,小店精选爆款 5 折起,另外还有满 999 元减 100 等大尺度的优惠。同时,小的还特意为您准备了面额 50 元的代金券,供您驱使。恭候您光临。(活动前预热。)
[××官方旗舰店]亲爱的女王,感谢让我成为您恋恋红尘中的一道风景。为了见证您的美好,我已做好百倍准备,你我相逢之时,胜却人间无数。(活动后 7 天关怀。)
[××官方旗舰店]亲爱的女士,宝贝您已经收到了吗?红粉赠佳人,丽质配女王。小的真诚期望宝贝能够使您满意。如果您对宝贝的长相、气质、内华有任何不满意,欢迎您找我吐槽,小的一定铭刻在案,下次改进。期待您的再次光临。(活动后 15 天关怀。)
优化快递成本
将电商店铺某段时间内的订单数据整理出来并且按省份来统计订单数
排名前三的省份的订单数几乎占了全店订单的1/3,排名前五的省份的订单数几乎占了全店订单的1/2。因此,我们认为,在当前季度中,店铺的主要客群都集中在以上3~5个省份之中。
我们知道了订单主要集中在哪些省份之后,接下来,再结合各大快递公司在不同地区的收费标准,就可以为店铺选择最优的快递方案了。
以上述价格为基准,并且以订单数据来进行计算的话,仅拿韵达与知名度更高的中通、圆通进行对比,在 4 月份中,这家店铺如果选择与中通进行合作,则需要花费 8.2 万的快递费用;如果选择与圆通进行合作,则需要花费 9.9 万的快递费用;而如果选择韵达,则只需要花费约 7.8 万的快递费用。
这还只是以单一合作公司为前提计算出来的,在实际应用场景中,如果选择“韵达+国通+中通”的多渠道合作的话,将节省更多的费用。
店铺活动分析
在绝大多数电商店铺中,促销活动的销售占比达到了全店销售的 50%~80%。

截至 8 月底,事业部共完成销售额约 2809 万,与销售计划相比,尚有约 80 万的销售缺口。其中,天猫渠道作为重点渠道,YTD 完成率达到 102%;而淘宝与唯品会还有一些销售缺口。
从同比增长来看,天猫作为一个成熟的大平台,加之平身销售额的基数过大,目前 38% 的增长率符合平台的增长现状;而唯品会在全年的销售计划中比去年多增加了 3 个活动档期,分别是 3 月、5 月、6 月。所以当前增长率达到 218%。
天猫渠道业绩刚刚好达标,但 9 月份是天猫平台的淡季,估计会出现缺口。
淘宝渠道由于一直在处理公司低效库存,很多货都是 2014 年,甚至 2013 年的。平台很少上新,所以最近业绩不太理想。
唯品会渠道目前来看,就是个销货的渠道,只要能够保持货品供给,我们每次活动档期都能产生约 50 万的销售额,今年增加了几个档期,也跟平台争取到一些好的资源,所以销售额增加得比较明显。
总结:全渠道虽然有销售缺口,但缺口金额只有 80 万,双 11 稍微努力追一下,很容易就能把缺口弥补起来。

天猫 9 月份销售相对较为清淡,主要是由于天猫 9 月份的传统大活动一般安排在 9 月 9 日至 9 月 25 日之间,这个时间点离双 11 的年终大促太接近了,因此许多消费者都会坐等双 11,更有甚者他们会在 9 月底买单试穿之后再选择退货,然后等待双 11。所以,从数据上看,我们会发现 9 月份的平台退货率会比其他月份更高。因此预估天猫平台 9 月达标率为 85%,缺口金额约 117 万。
双 11 活动主要以新品销售为主,所以在 9 月份的时候,淘宝平台的旧品销售力度会比 7 月和 8 月更大一些。预估淘宝 9 月的销售达标率会在 90% 左右,缺口约为 9 万元。
唯品会渠道 9 月仅有一个档期活动,预估完成 65 万销售额,与原计划相符。
以上预估是结合当前增长情况计算出来的。最终销售表现会有些出入,但是可以为部署双 11 活动提供数据参考。
天猫平台根据以往的经验,许多品牌在 9 月底的时候就会提前进行双 11 活动的预热,尤其淘品牌更是如此。所以会出现双 11 提前‘吃’掉一些 9 月业绩的情况。这些缺口只能在 11 月份尽量追回来。包括将 9 月份的商品资源留到 11 月,以及跟平台多争取一些活动资源等。
不能把补缺口的希望仅仅寄托在双 11 活动上,万一双 11 活动没补上缺口,那全年业绩达标就被动了。
你们现在还可以向平台协商在 9 月份加一个活动档期吗?或者 10 月初也行,但是不能超过 10 月 10 日,因为在你们的活动结束后,还有时间将商品资源重新整合投入双 11 的活动之中去。
现在的档期安排在 9 月上旬,理论上应该还可以在下旬增加一个档期。不过现在报档期时间有些紧,我会议结束后马上跟平台联系。如果可以的话,我及时向您汇报。
图 4-13 所示是去年双 11 的数据复盘,跟踪了过去三年双 11 当天的流量与销售数据,发现它们有着很明显的共性。
1)从时段来看,全天大约共有三个时间段为销售及流量的高峰期;分别是 0 点-2 点、8 点-9 点,以及 21 点-23 点。这三个时间段大致可以代表三种购物特性:凌晨秒抢、上班购买、晚间捡漏。因此,营销节奏也可以据此铺排。

2)从销售占比来看,0 点至 2 点这两个小时内,销售占比高达 60%~70%,这段时间的购买主要是以预热期间提前加购的用户为主。根据这一特性,可以做出全天的销售预测:首先将截至凌晨 3 点的销售额除以 60% 或 70%,以此计算出全天的预估销售额。然后与当天的计划销售额加以对比,判断两者之间是否存在缺口。如果达不到预期,则应想办法在接下来的两个流量高峰中予以补救;如果达到预期,也应及时检查商品的销售结构是否尚保持相对完整。重点监测动销率、售罄率等关键指标,降低主力商品牌出现断货的风险。
1)0 点至 2 点是最重要的成交高峰,但是成交多少与前期的预热有关。商业智能部负责从预热前 7 天起,每天提供预热效果分析报告给商品、市场与运营部门,以便根据数据进行预热效果跟踪与调整。
2)双 11 活动当天,与会各部门安排精干人员,全员从 11 月 10 日 22 点开始值班至 11 月 11 日凌晨 3 点,以便监测销售进度并随时调整。同时商业智能部在凌晨 3 点后做好实时数据分析报告,从销售预测、商品动销、流量监测等各方面做出评估,为业务部门提供参考。
3)双 11 当天早 8 点、晚 10 点,由商业智能部提供实时数据报告,同样从销售进度、流量监测、商品动销等方面为业务部门提供实时参考。
1)整理过去两年双11活动的商品备货与销售结构,找出畅销及主推款的商品特征:价格带、折扣带、类目等;
2)根据需求建立今年双11活动的商品ABC分类及主推款跟踪表单格式;
3)整理双11活动的预热跟进报告的需求与基本思路,供内部讨论。
促销
可以量化的影响活动的重要因素有 5 个:优惠券、资源位流量、老客户激活、承接页流量、加购商品监控。

促销活动中的可控因素,是指在做促销活动时,能够人为控制并且借此来改善促销业绩的一些因素。做好这 5 个要素,数据部门在销售活动中的价值才能体现出来。
优惠券
优惠券的作用在于打消顾客在购买时对于价格的顾虑。把顾客从冷静理性的购物状态带入感性、冲动的购物状态。这样,便达到了刺激顾客购买欲望的目的——这一点,在那些对价格敏感的客户群体中尤其有效。但是缺点也同样明显,就是会显著拉低销售利润。
面额设置方法:
方法一:平均客单价设置法
店铺的平均客单价代表了店铺目前用户群体的消费力水平。譬如某店铺的平均客单价为 270 元,那么,说明此店铺客群的消费力大致也是在 270 元左右(一般是学生或刚入职场的年轻人)。因此,我们可以把优惠券的门槛设置为 300 元,这样便可以达到鼓励用户进行高客单消费的目的。
利用平均客单价方法设置优惠券时,首先要规划本次共设几档优惠券,然后参考店铺的平均客单价,以再搭一个单品即可达到优惠门槛为佳。
举例说明:
A 店铺在筹备三八妇女节的活动时,计划设置三档优惠券,用以提升活动效果。那么,应该如何设置呢?
首先,预估一下活动期间的平均客单价,并且将其分为上中下三档。比如,连带率低于 1.6 时,客单价为多少?连带率低于 3.0 时,客单价为多少?连带率高于 3.0 时客单价为多少?根据此三个阶梯来划分优惠券的三大门槛。由于是促销期间,客单价肯定会比日常略低,因此可以根据活动商品的平均折扣,或者过去同类活动来预估。
其次,选可以提升连带销售量的单品作为搭配产品,在首页或者活动二级页中组成搭配专区,以便于给用户凑单。这样可鼓励用户达到使用优惠券的门槛。披肩、毛巾、内搭等是常见的搭配产品。
最后,“平均客单价+搭配物件价格-可以承受的销售折损金额”便是优惠券的面额档级。如店铺连带率低于 1.6 时,客单价为 340 元,搭配物的价格为 59 元,可以承受的折损是不低于活动价的 9.8 折。那么,优惠券高则可以设置为“80 元,满 399 元可用”,低则可设置为“40 元,满 399 元可用”。
方法二:价格带宽度设置法
根据价格带的宽度设置优惠券是另一种操作更简便的方法。
此种方法要求先将店铺统计周期内的销售价格带罗列出来,然后根据价格带的宽度分布来设置优惠券的层次与门槛。
具体示例如图 4-15 所示。

图 4-15 展现了某店铺 10 月份全月的销售价格带分布。从图中可以很清晰地看到,假设把主销价格带分为三段,则可以分为 300~499、500~699、800~899 三段。根据这一分类,假设同样需要设置三档优惠券,则可以按图 4-16 所示进行设置。

优惠券跟踪分析:
在大促之前,跟踪优惠券的领用与使用情况来判断店铺需要承担的折损与能够带来的销售业绩。

首先,综合“类型”“面额&档级”“展现位置”“发放时间”四列信息,可以了解到店铺运营人员对优惠券的定位与运营手段。以“无门槛 50 元”的优惠券为例,这是运营人员在活动期间的最后几小时冲刺业绩所用的,因此可以看到它仅在活动结束前 3 小时才推出。
其次,从数据层面,需要跟踪优惠券的领用情况与使用情况。在预热期间,每天观察优惠券的领用率,以便评估活动的预热效果是否足够理想。同时,如果发现优惠券的领用超过预期,在预热尚未结束而优惠券的领用率却达到 85% 以上时,可提醒业务部门增加优惠券的发放数量。同时,还可以根据领用率来评估优惠券的投放位置与投放时间是否正确有效。譬如在表 4-18 中所示的“无门槛 50 元”优惠券,便分别投放了“首页”与“活动二级页”两个位置,但是“首页”的领用率达到了 100%,而“活动二级页”的领用率仅 43%,说明同样的优惠券,在首页投放的效果比在二级页中投放的效果更好。因此,若下次再有类似优惠券时,在折损允许的范围内,可以建议运营人员在“首页”上投放更多的优惠券;而在活动开始后,则需要跟踪优惠券的使用量与使用率。根据优惠券的使用率来计算本次活动中优惠券所导致的折损,以此评估本次活动中优惠券的折损是否在预算范围之内。

这个表格是对表 4-18 的补充,可以看出,经过计算后,本次活动折损金额约为 12 万元,这是所有优惠券使用后带来的销售损失,但与此同时,这些优惠券也带来了约 226 万的业绩。以此计算,ROI 达到 18.9。在大促活动中,优惠券的 ROI 如果低于 15,一般是不太理想的。
大促
整理截至昨天的《活动预热报告》,发给商品、运营、推广等业务部门。这是从 11 月 3 日的预热第一天开始的固定工作。而这样做的好处是能够让业务部门及时对活动的预热效果建立认知,并且能够参考《活动预热报告》中的“商品加购分析”与“优惠发放分析”的数据,及时调整商品及优惠券的预热策略。
屏效与 ABC 分析


断码分析与预售催付
第一波销售高峰:0 点到 2 点
第二波销售高峰:早上的 8 点到 10 点。
在每一波销售高峰中,以更有吸引力且库存深厚的商品去迎接集中化的流量——这就是促销活动中,商品调换背后的运营逻辑,这也是《屏效分析》与《主推款:商品 ABC 分级》报表所产生的真正价值。

*注:期内共有 333 个 SKU 产生销售,销售后,其中出现断码的 SKU 达到 153 个。断码率达:46%
断码:当 M 码或 L 码库存为 0 时,判断为断码;
平台最近四小时仅动销了 333 个 SPU,全店商品约有 1200 个,最近四小时的动销率仅 28% 左右。而动销过的商品中,已经出现断码的商品竟然高达 46%。
是淘宝渠道的商品调换轮转太慢导致的,动销率才 28%。
在当前动销的商品中断码率已经高达 46%。为避免销售损失,需要尽快组织一次范围较大的页面商品调换。
优先调整首页与活动二级页面的前 5 屏。这是用户访问较多的页面,也是比较容易出现断码商品的页面。

注:可催付的金额约为 32 万元;
另,“下单但未付订金”的订单金额达约 65 万,可短信提醒,或派送定向优惠券;

