抖音巨量千川广告投放入门

官方学习中心
千川学堂
巨量千川投放“树”
巨量千川帮助中心
一、广告原理
1. 名词中英对照及释义
- 需求方平台(DSP):Demand Side Platform,用于广告主管理广告需求,如设置定向、营销目的、出价方式、创意类型、素材等;
- 广告平台(ADX):Ad Exchange,广告实时竞价交易平台,撮合广告预算和流量,当一个流量请求 ADX 时,ADX 会寻找最适合这个流量的预算(即出资方);
- 供应方平台(SSP):Supplier Side Platform,流量供应方实现广告变现的平台,流量媒体接入后,在 SSP 内设置需要在哪些位置变现、接受的每千次展示费用(CPM)最低值等,每产生一次流量请求,会通过 SSP 发给 ADX,再通过 ADX 集合的 DSP 中的广告预算,寻找合适的广告;
- 出资方(Advertiser):客户、广告主;
- 代理商(Agency):帮助广告主投放广告的机构,对广告平台或媒体而言也可以当做客户;
- 媒体(Media):有广告位变现诉求的网站、应用程序等;
- 动态产品广告(DPA):Dynamic Product Ads,常见于电商领域,每次用户发生流量请求时,媒体会把流量以 DPA 形式发给客户,客户会根据用户在自己平台内的实时数据,推荐不同的商品;
- 合约广告(GD):Guaranteed Delivery,广告主和媒体在投放前约定好展示的量级及费用且保证量级和费用均达标,如巨量千川品牌广告;
- 用户搜索词(Query);
- 广告关键词(Keyword);
- 广告计划(Campaign);
- 展示(Impression):即广告曝光;
- 有效千次展示费用(eCPM):Effective Cost Per Mille;
- 预估点击率(eCTR):Expected Click-Through Rate,广告的预估实际点击次数(到达目标页面次数)除以广告的预估展示量;
- 预估转化率(eCVR):Expected Conversion Rate;
- 出价(BID);
- 广告请求(Ad Request):广告请求即为广告投放的触发事件,当用户满足指定的触发条件(如浏览次数、时间间隔、用户行为等)时,平台会发起广告请求,告诉广告系统该向用户展示广告了;
- 隐形消耗(HIDDEN-COST):影响因素包括提权(如大促期间电商类广告提权)、强插(如有保量机制的品牌广告)、不喜欢、举报、口碑分、违规等,HIDDEN-COST 为正值时加成,为负值时降低;
- 优化千次展现出价(oCPM):Optimized Cost Per Mille,广告主设置转化成本,如一个购买用户 100 元,平台保证一定时间内平均每个购买用户成本是 100 元,但平台实际扣除广告主广告费用的时机(也称计费点)是在广告展示时,假设广告的转化成本设置为 400 元,平台预估曝光-成交转化率是 0.05%,即每 2000 次广告展示会产生一次转化,每次展示平台的扣费就是 0.2 元;oCPM 较 CPM 采用更精准的点击率和转化率预估机制,将广告展现给最容易产生转化的用户;
- 冷启动期/学习期:指新广告计划探索转化用户的阶段,以创建时间小于 N 天且转化数量大于 X 个为判断标准;如果 N 天内转化数量≥ X 个,则视为冷启动成功或学习期成功;如果 N 天内转化数量< X 个,则视为冷启动失败或学习期失败。
注:Mille 为拉丁语,历史惯例。以罗马帝国统一开始计算,公元前一世纪到十七世纪,拉丁语是西方文明中知识阶层的国际通用书写语言,西方文明的主要文献基本都是以拉丁文写就的(如牛顿《自然哲学的数学原理》)。现今的西方民族语言是随着罗马教廷衰落、民族国家建构后才逐渐替代了拉丁语,在此之前,诸如法语、德语、英语仅是在一定地区内使用的方言。因广告活动涉及全球各国且广告从业者多接受高等教育,拉丁语便成为广告和商业术语的通行语言。
2. 广告平台结构
- 有广告投放需求的客户,自己或委托代理商在 DSP 中发布广告投放需求;
- 有流量变现需求的媒体,利用掌握的流量和消费者,在 SSP 中录入广告位变现条件;
- ADX 负责撮合客户的广告投放需求和媒体的广告位变现条件。

巨量引擎:抖音集团自建广告平台,为 DSP+ADX+SSP 集合,直接对接抖音系产品流量端(今日头条、抖音、西瓜视频、懂车帝、番茄小说等)与客户端,以更短路径对接客户与媒体,提高搓合效率、降低中间损耗、提高广告收入。
3. 媒体方流量变现需求提报(SSP)
以移动端流量变现平台穿山甲为例
3.1 以哪个媒体展示广告(创建应用)
3.2 提供什么形式的广告位(广告类型)
3.3 配置广告位样式
- 广告素材类型:图片、视频
- 展示方式:上文下图、上图下文、左图右文……
- 尺寸
- 视频声音:有声音、静音
- 视频自动播放:自动播放、WiFi自动播放、不自动播放
- 屏幕方向:竖屏、横屏
- 创意交互形式:摇动屏幕、手指滑动、扭动手机等,提高变现效率
- n秒后显示跳过按钮(开屏广告)
- ……
3.4 广告位价格(期望CPM)
3.5 广告位位置(接入SDK)
4. 客户方广告投放需求提报(DSP)
以巨量千川直播间广告为例
激励视频广告
场景:获取应用内奖励及权益
原生信息流广告
场景:资讯页、视频详情页、信息列表页等
视频信息流广告
场景:竖版视频信息流、直播间等
全屏视频广告
场景:小说翻页、游戏结束页等
开屏广告
场景:应用启动页
插屏广告
场景:应用开启、暂停、退出等节点全屏或半屏展示
Banner广告
场景:资讯阅读页、视频播放页、工具功能页、游戏页等的顶部、中部、底部
4.1 广告展示位置(广告类型)


4.2 广告展示速度(投放方式)
- 控成本投放:流量随大盘波动;
- 放量投放:流量恒定(可用于优质定向/素材放大消耗量级),转化成本高于控成本投放。
4.3 广告的用途(优化目标,完成一次优化目标记一次转化)
- 观看互动:进入直播间、直播间粉丝提升、直播间评论、直播间商品点击(低客单生活必需品);
- 下单购买:直播间下单(低客单生活必需品)、直播间成交、支付ROI、直播间结算。
4.4 广告什么时候展示(投放时间)
- 投放日期、时段
- 固定时长:几个小时
4.5 广告一共投多少钱(预算)
4.6 愿意为一次转化出多少钱(出价)
4.7 广告投给谁(定向)

4.8 广告以什么展示(创意形式)
- 直播间画面
- 短视频
5. 广告平台撮合媒体方与客户方(ADX)
一定数量内容(搜索结果、商品卡、图文、短视频等)间存在一次广告展示机会(对狭义的信息流广告而言,活跃用户越多、观看视频/图文数越多,则广告位越多),每次 N 条广告争抢这个展示机会,系统会计算各广告收益 eCPM 并排序,展示收益最大的广告。
5.1 广告平台设置
- 每几个内容有一条广告(PVR):出广告的请求次数/总请求次数;
- 频控:基于用户体验与广告转化效率考量,控制同行业/同广告主/相同/相似广告在一段时间内对同一用户的出现频次,如同一用户最多展示 N 次 xx 广告;
- 流控:预算花到多少比例开始控制流量投放速度,以避免流量突然加大导致预算花超的情况;
- 门槛:展示一次广告的最低费用,CPM 低于阈值的广告不能准入(广告收益未超过对用户的负向体验损失);
- 返点(活动时):平台或者媒体根据广告主的投放金额给予的奖励比例;
- ……
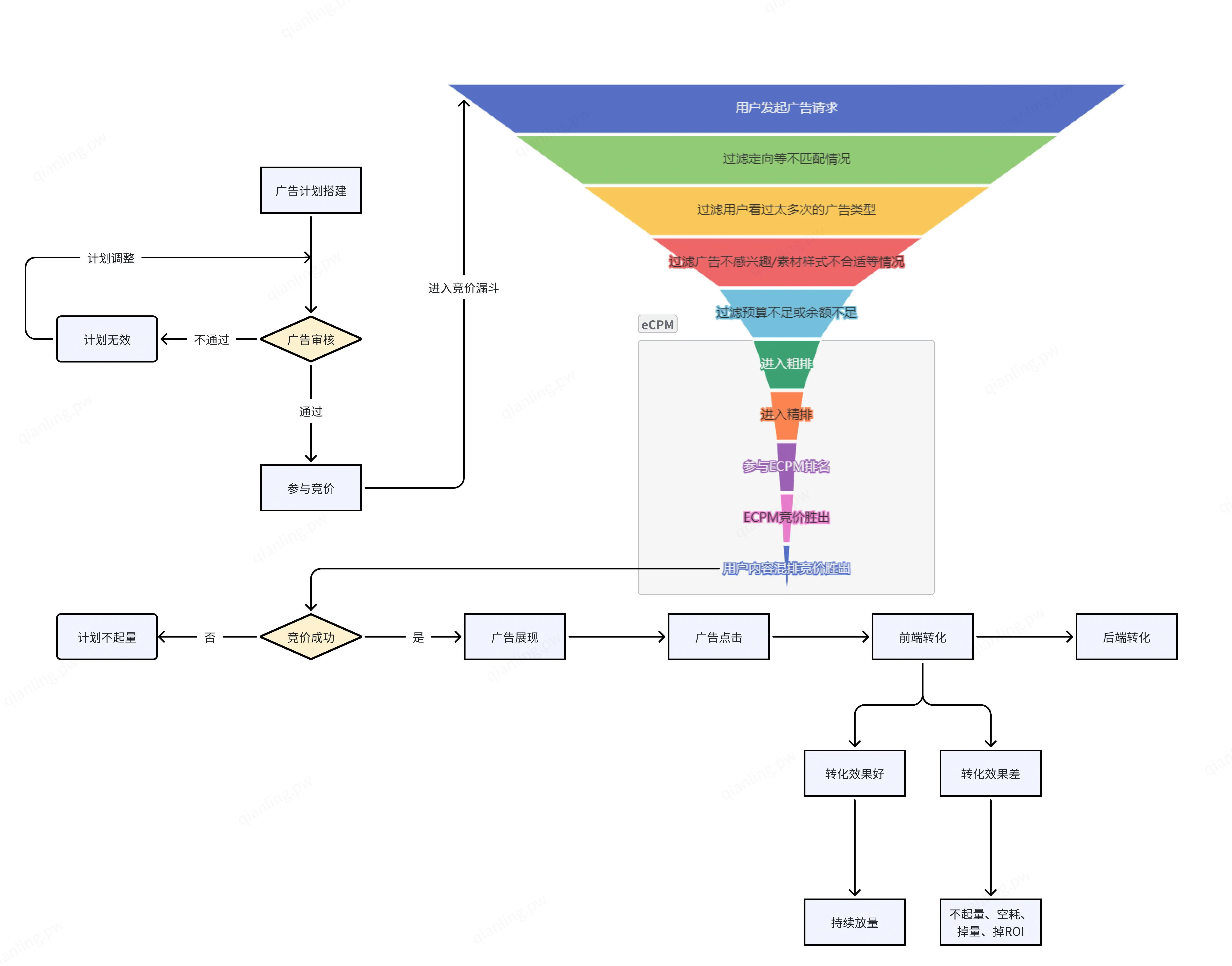
5.2 广告竞价流程
广告系统在一定的响应时间要求内,筛选出最合适的广告返回给用户。为平衡效果和性能,广告检索系统是类似于漏斗的多层架构。一次广告请求,漏斗最上层的检索环节会检索出数万级广告物料,经过过滤、召回、粗排后,剩余百级物料进入精排环节,广告 CVR 模型就是作用于精排环节中,预估用户点击广告后发生转化的概率,用于精排环节广告排序依据(ECPM)的计算。
用户发起广告请求:
假设抖音平台在某一时刻有一个用户刷完了 N 条短视频,下一条为广告位,此时有 50 万个商家提交了 500 万个广告投放请求,系统不知放哪个广告给用户看,则
过滤不符合要求的广告:
- 去除用户画像与广告定向不匹配的广告:年龄、地域、手机价格、消费水平、常看视频类别等,余 30 万个广告;
- 去除该用户看过太多次的广告类型:假设过滤掉用户已看过太多次的游戏推广广告,余 25 万个广告;
- 去除该用户点过不感兴趣的广告类型:假设去除该用户点过不感兴趣的洗地机广告,余 24 万个广告;
- 判断广告形式是否符合广告位要求:假设为短视频/直播广告位,则排除图文等其它类型的广告,余 15 万个广告;
- 判断广告主余额是否足够:如果广告主账户余额不足以支付投放费用,则暂停投放该广告主的广告,余 13 万个广告;
达标广告参与竞价:
- 粗排:不考虑用户喜好,根据广告历史转化数据(新计划无历史数据则向上取账户数据乃至行业数据)和内容质量打分(创意内容质量越高,排序越靠前),将候选集筛选到只剩几百量级,为下一步广告收益预估节省计算资源;
- 精排:经重重过滤后,候选集达到百位量级,算力支持计算预估值精确排序,计算用户特征与广告内容特征匹配度、预估广告收益 ;
- 内容混排:计算展示广告后用户浏览内容减少的概率并排序;
- 决出排名第一的广告推送到广告位。

5.3 实例

ad-debug流量漏斗——抖音信息流
流量数:100
定向后:76.61%
频控后:96.18%
过滤规则:98.5%
流控后:100.0%
多路召回:3.42%
粗排:10.95%
精排:56.41%
精排靠前:16.35%
胜出:3.45%

6. oCPM
6.1 基本原理
广告主设置转化成本,如一个购买用户 100 元,平台保证一定时间内平均每个购买用户成本是 100 元,但平台实际扣除广告主广告费用的时机(也称计费点)是在广告展示时。
假设广告的转化成本设置为 400 元,平台预估曝光-成交转化率是 0.05%,即每 2000 次广告展示会产生一次转化,每次展示平台的扣费就是 0.2 元。
6.2 调价
如果预估的转化率不准,系统将调价。
例如实际转化率>0.05%,假设 1000 次展示就产生了一个转化,为了保证 400 元的转化成本,系统就会提高出价,将每次展示的 0.2 元改成 0.4 元;反之,如果此时真实的转化率小于 0.05%,假设 4000 次展示就产生了一个转化,为了保证 400 元的转化成本,系统就会降低出价,将每次展示的 0.2 元改成 0.1 元。
6.3 超成本
如果每次转化成本小于广告主设置成本,将导致欠成本,这对广告主有利,但对广告平台则收益受损,所以广告平台有动机不断提升出价,导致每次转化成本高于广告主设置成本,为避免平台故意这么做,产生了超成本赔付机制。
超成本赔付指:如果超出广告主设定的转化成本,平台把多出的成本返还给广告主作为赔付,为防止被广告主反薅系统,平台会制定赔付条件:
- 出价不能太低,一般平台会制定出价最低值;
- 转化数必须达到指定阈值,如果达不到,平台模型会没有足够的数据调价;
- 跑量时长足够长(一般为 24 小时),且广告没有太多负向操作(例如调整出价、关停计划、调整预算等);
- 超成本达到一定比例,如超出 20% 才是需要赔付的超成本情况。
7. eCPM
7.1 系统出价(BID)
在 oCPM 模式下,系统实际出价不等于广告主在后台设置的出价,系统会根据实时流量预估、实时转化情况,在广告主出价基础上浮动出价,虽然每次系统出价都会上下浮动,但是最终在一段时间内,系统出价需要和广告主出价高度吻合。
- 当累计一段时间的系统出价 > 广告主出价时,广告主花费了比自己预期更多的钱,称为超成本;
- 当系统出价 < 广告主出价时,广告主花费了比自己预期更少的钱,称为欠成本。
超成本费用平台最后会以赔付的形式退还给广告主。
7.2 点击率(eCTR)
CTR 可分为:
- 实际 CTR(也称后验 CTR)
- 模型根据真实数据预估出来的 eCTR(也称先验 CTR)
广告系统在计算 eCPM 时采取模型预估出来的 eCTR 作为因子。
如果预估出来的 eCTR 比后验的实际 CTR 要高,就会产生模型高估 CPM 的情况,这时调价系统会降低系统出价;反之则是模型低估 CPM,调价系统就会提升系统出价。
影响 CTR 的因素有:
- 模型预估准确度。即模型是否将广告展示给合适的用户,匹配度越高,广告 CTR 越好(账户模型);
- 广告素材是否首发,未被用户看过的新创意更易产生点击,预估点击率更高(创意新旧);
- 广告素材是否吸引用户注意(创意质量);
- 广告点击链路的流畅性和点击交互的有效性,可以通过缩短转化流程、增强转化控件视觉吸引力来提升(平台维度);
- 广告标等相关信息的大小、颜色、位置等。广告标越不明显,广告点击率越高(平台维度);
- 广告的用户价值,体现为广告宣传产品与用户需求的匹配度(定向精准度)。
7.3 转化率(eCVR)
和点击率一样,如果预估出来的 eCVR 比后验的实际 CVR 要高,就会产生模型高估 CPM 的情况,这时调价系统会降低系统出价;反之则是模型低估 CPM,调价系统就会提升系统出价。
影响 CVR 的因素有:
- 模型预估的准确度。即模型是否将广告展示给合适的用户,匹配度越高,广告的 CTR 自然越好(账户模型);
- 广告实际内容、落地内容是否吸引用户,此环节“标题党”、“封面党”做法就不管用了(内容质量);
- 广告点击链路的流畅性和点击交互的有效性,可以通过缩短转化流程、增强转化控件视觉吸引力来提升(平台维度);
- 广告的实际用户价值,体现为广告宣传产品与用户需求的匹配度(定向精准度、广告落地内容转化能力)。
7.4 提升策略
- 提高出价:新户阶段,没有预估数据,通过提高出价来提升 eCPM;
- 提高预估点击率&转化率:稳定阶段,不建议再靠出价来提升 eCPM(会影响 ROI),建议通过优化内容的质量(人、货、场),提高点击率和转化率,以此来提升 eCPM。
8. 计费规则
本节将解释为何广告的实际转化成本不等于出价。
8.1 广义一价拍卖(GFP)
在广义一价拍卖(Generalized First-Price)竞价机制下,广告主按出价降序排列,出价最高的广告主获得广告位1,出价次高的广告主获得广告位2,以此类推。一级价格拍卖最大的问题是策略选择很不稳定,竞标者会频繁地修正出价。如果最高出价者出价 2 元,次高为 1.5 元,那么最高者就有动机把出价降到 1.51 元,仍能赢得最好的广告位且省下 0.49 元,可同时次高者也有动机为拿到最好的广告位将出价往上修正。
8.2 广义二价拍卖(GSP)
广告平台基本采用广义二价拍卖(Generalized Second-Price),出价最高者赢得广告位但以第二高出价购买,竞拍价只能决定能否获胜,而不能决定获胜后所支付的价格,此时竞标者提交真实估值是占优策略,对于竞标者来说,最好的选择是竞标价恰好是他认为广告位所值的价值。因此,竞标者在改变出价时需要考虑到这个事实,避免了广义一价拍卖中不断参考相邻出价所做的策略修正。
8.3 VCG(Vickrey-Clark-Groves)
以三位发明者名字命名,基本原理是计算竞标者赢得广告位后,给整个竞价收入带来的收益损失,认为这种损失就是获胜者应该支付的费用。VCG 的优点主要在于竞标者提交真实估值是弱占优策略,最终的扣费完全和竞标者的出价无关,而是取决于其他竞标者的出价,使广告主可以按照愿意为转化付出的实际成本出价,使平台处于整体帕累托最优状态,但是最直接的缺点是理解起来远不如 GSP 简单,解释成本高,且 VCG 实际产生的收益并没有想象的大,基本没有平台采用。
9. 召回
针对某次请求,把符合基本条件、最有可能转化的广告放在候选队列。
如广告系统根据历史数据判断某次发起广告请求的用户对游戏类广告更感兴趣,于是在召回环节对游戏类广告加权。
召回阶段排序靠后原因为广告历史后验数据较差,广告竞争力不足。
10. 内容混排
固定每 n 个内容插入一条广告的方式无法衡量广告和原生内容的直接价值,因此产生了混排机制。
广告混排:广告和内容混合排序。广告没有固定的插入位置,需要和内容一起计算对于平台的收益,按照收益大小排序。
- 计算每出现一个广告或内容,对于平台的价值是多少,该价值记为 a;
- 计算出现了广告或内容之后,用户继续浏览后续内容的概率之和,概率之和记为 b;
- 计算用户继续浏览,产生后面浏览内容的预期收益,记为 c;
- 比较每次出现广告和内容时,a+b*c 的值。
可理解为计算广告收益,将展示广告后用户浏览内容减少的概率也计算在内,此时广告相较于内容对用户的干扰程度变得格外需要注意:
- 避免容易引起不适的广告。例如去黑头/痘痘内容的广告,用户观感很差,在混排下会是重点打击对象。所以优化此类素材的观看体验可能转化率会有所下降,但也许跑量情况反而会有所提升;
- 注意广告的导出效应。导出效应是指用户在转化了广告之后,会离开当前 APP,这会导致在计算混排分时会处于劣势。导出效应由强到弱的排序是:娱乐类 APP 激活 > 工具类 APP 激活 > 应用拉活 > 表单提交 > 抖+类广告;
- 要更加注意广告的原生性。大部分用户天然反对广告,看到是广告后就会有排斥心理,所以在用户感受到广告价值之前需要尽可能让用户意识不到这是广告;
- 善用定向人群包。对于平台和广告主来说,如果找到了对广告相对不排斥的用户,用人群包的方式定向,可以有效降低转化成本、提升跑量能力。
11. 广告展示
11.1 广告链路角度
广告展示=广告总请求广告有效请求比例有广告返回比例*广告曝光率
- 广告总请求:所有发起广告请求的数量;
- 广告有效请求:因为广告的请求量可能很大,为了节省机器资源或者出于保障用户体验和生态等目的,广告系统会把部分请求置为无效,剩下的就是有效请求。一般过滤规则包括:用户保护规则、重复请求过滤、低质流量过滤、反作弊过滤等;
- 有广告返回比例:并非所有广告有效请求都会返回广告,漏斗中还存在有广告返回比例,若未返回广告是因为检索广告超时或没有合适的广告(CPM 过低);
- 广告曝光率:广告系统将广告返回之后,受用户的操作习惯影响,广告展示量不能确定。例如抖音的滑动观看形式,当广告预加载之后,用户没有继续滑动而退出了 APP,广告便不会真正展示出来;再如用户可能会反复上下滑浏览,这样同一个广告会反复展示出来。
11.2 广告展示角度
广告展示=内容总 PV 数*广告出现比例(AdLoad)*一次出现广告时的平均展现条数(ASN)
- 内容总 PV 数:平台上所有内容被查看的总次数;
- 广告展示比例(AdLoad):AdLoad=广告量/内容量,每多少个内容展示一个广告;
- 展示一次广告时的平均展示条数(ASN):展示一次广告时具体出多少条广告,一般在信息流场景下 ASN = 1,搜索广告场景下 ASN ≥ 1。
11.3 用户角度
广告展示=总用户量可以出现广告的用户每个能出现广告的用户展现的广告个数
- 总用户量:和内容数量一样,决定广告数量上限;
- 可以出现广告的用户:基于平台长期发展考量,在广告变现同时有部分用户不会展示广告
- Hold Out 实验:大概占总用户量 1% 的少数用户永远不会看到广告,用这部分数据判断广告对用户留存等数据的长期影响;
- 新用户、沉默用户不展示广告:能够给新用户、沉默用户更好的产品体验,从而更可能将新用户、沉默用户转化为老用户/活跃用户;新用户、沉默用户也存在因数据量少而广告推荐效果差的风险;
- 高价值用户保护:只展示高价值、高质量广告,降低广告频率(AdLoad)等;
- 特殊用户不展示广告:政治人物、大V用户等;
- 每个能出现广告的用户展现的广告个数:概念类似 ASN。
12. 负外部性
当存在一个广告位时,广告平台从广告池中挑选直接价值 eCPM 最大的广告展示,但一些广告存在“负外部性”,即间接价值为负。
在 经济学中,负外部性是指个体行为或企业行为影响了其他个体或企业,使之支付了额外的成本费用,但后者又无法获得相应补偿的现象。
在广告系统中,广告能使平台赚钱,但也对用户体验有负向作用,会影响用户留存和活跃。不同的广告产生的负向作用显然不同,为了衡量广告对于用户体验的损失,平台会在排序中考量广告的负外部性,如果某个广告相对于其他广告来说,对用户的时长和 DAU 影响更大,即负外部性更大,那么它就需要以更高出价(更高的 eCPM)来弥补。
13. 冷启动期/学习期
13.1 冷启动期原因
新广告计划投放时,系统没有足够的转化数据建立算法模型,无法准确识别目标转化用户。为了获取转化数据,系统会在大量用户中进行投放探索。若收集到足够的转化数据,则探索成功,该计划大概率可以平稳投放,带来更多满足成本要求的转化;若无法收集足够的转化数据,则探索失败,该计划获取更多转化的概率更小。计划在冷启动期的数据影响在成熟期的跑量和成本。
冷启动期系统会保证基本流量(称作保量或天使量),使收集的数据处于一个置信区间内。
| 状态 | 含义 | 系统在做什么 | 投放效果 | 我该做什么 |
|---|---|---|---|---|
| 学习期 | 系统未收集到足够转化,正在努力探索目标用户 | 系统在符合广告主定向的用户里,不断尝试,寻找高转化的用户 | 成本不稳定,oCPM有超成本风险(但平台存在oCPM自动赔付规则,会承担部分超成本风险) 跑量不稳定 | 创建计划时,给出心理预期的转化成本出价 在该状态下,不要频繁修改出价和定向,会影响学习期效果、赔付资格 |
| 学习期结束 | 系统已收集到一定转化,可以较准确地找到目标用户。系统认为,大概率上计划可以稳定投放获取更多转化 | 系统对目标用户有了相对充分的认识,能够准确稳定地选出目标用户 | 成本稳定 跑量稳定 | 计划投放基本稳定,如果符合预期,可以提高预算,让计划带来更多转化 投放方式开始生效 |
| 学习期失败 | 系统未能收集到足够转化,无法准确找到目标用户。系统认为,在不做任何调整的情况下,大概率计划已经无法获取更多转化 | 系统还在继续探索,但是探索的成效较差 | 成本不稳定 跑量较困难 | 如果该计划后续仍投放,需调整创意、标题等 |
13.2 一键起量

作用为增加冷启动探索专用预算,广告会突破成本的限制,在预算内尽可能用提升价格的方式去获取更多的曝光,希望用大量的曝光来纠偏模型,以避免模型因为数据不足从而低估该广告;本质上是由广告主承担冷启动带来的部分损失,向平台换取更大的广告展示机会;
适用场景:对定向/创意很有信心时使用,在短期内大量曝光使得优秀的创意可以更多地展示出来,如果使用后广告还是冷启动失败,则说明广告本身质量不佳,需修改定向或创意内容。
WARN 该功能带来的流量无赔付。
13.3 冷启动期对策
- 寻找潜力大的计划帮助平台提升成功率,即粗排预估点击率大的计划;
- 冷启动期主要求准,先缩窄定向看转化效果,待度过冷启动期再放开定向追求量级;
- 和对手博弈,做到比同行的平均水平好;
- 多复制跑得好的老计划。
14. 转化周期
14.1 直接转化成交
在巨量千川中,定义为广告展示后 30 分钟内的成交数据,而非统计点击广告进入直播间后未退出直播间当场成交的数据。
14.2 间接转化成交
广告展示后 30min-7day 内的成交数据,可理解为先种草再转化,人群越精准越容易被种草,则间接转化越大,间接转化的触达途径分主动查看、关注推荐、自然推荐、二次付费触达等;
被种草后访问的间接流量会计入直播间自然流量,超出 7 天统计期的间接流量成交会计入直播间自然流量成交,可理解为以付费带动自然流量精度提升。
二、定向
1. 基本概念
1.1 定向作用
节省计算资源:以低成本过滤掉不适合流量请求的广告预算,从而在后续环节中节省算力及减少广告返回时间。
1.2 定向分类
- 人口属性标签:年龄、性别、地域等;
- 消费能力标签:手机品牌、手机价格、居住小区等级、是否有车、定位是否经常出现在高档消费场所等;
- 行为标签:浏览视频类别、历史消费类目等;
- 重定向:将曾在店铺发生过浏览、转化等行为的用户打包投放;
- 自有人群包:广告主上传积累的历史用户数据,广告平台只向与这些用户数据匹配的平台内用户投放广告。例如,已在淘宝经营多年的广告主,积累了大量的淘宝消费者数据,就可以把这些用户数据上传为人群包定向投放;
- 平台人群包:平台针对部分行业、场景提前圈选好的人群包,例如电商偏好人群包、类目偏好人群包等;
- 广告内容:广告内容本身也是一种筛选用户的定向,广告系统会根据创意内容和数据反馈,动态调整创意的匹配和展示。以投放人群包为大家电潜在人群为例,如果采用符合女性喜好的短视频素材作为广告内容,广告系统在评估创意内容后会优先推送给女性用户,同时因为是面向女性制作的短视频内容,女性用户的广告点击率也会更高,k从而实现在大家电潜在人群中女性人群的高覆盖;
- 组合类标签:指组合不同特征后生成的新特征,最常见的是“年龄+性别”组成的人口属性分段特征,例如八大策略人群。
1.3 定向精度
- 硬定向(事实类,可根据身份证号、GPS、IP地址、设备信息等校准):年龄、性别、地域、手机品牌、手机价格、用户行为等
- 软定向(推测类,易出现平台判断偏差):居住小区等级、是否有车、婚姻状况、用户兴趣、消费能力等
软定向偏差原因:以高收入人群为例,存在少数用户本身不具备很高的收入,但因超前消费、职业原因等(如司机、服务员),常去一些高档消费场所,会被错误判断为高收入群体。
如果投放时对定向的要求很高,建议多选取地域、性别等硬定向或通过自己上传人群包的方式定向。
1.4 人群包创建方式
- 行为上表现出某种产品或服务需求的用户
- 职业上接近某种需求的用户
- 根据以往消费习惯判断可能购买某产品的用户
- 地理上或人口属性上接近某标签的用户
- 根据对用户财务状况的估计做的分类
2. 定向设置
2.1 人群画像
- 店铺维度:抖音电商罗盘·经营-人群-人群画像-近30天-「年龄分布、活跃时间分布、八大策略人群分布、常驻省份、购买偏好、一级内容偏好」:https://compass.jinritemai.com/shop/user-portrait?userType=first_pay&accountType=all&dateType=23
- 直播间维度:抖音电商罗盘·达人-人群-人群分析-近30天-高潜用户数/成交用户数-查看用户画像-「年龄、活跃时间分布、八大策略人群分布、省份分布、类目偏好、一级内容偏好」:https://compass.jinritemai.com/talent/user-assets
- 商品维度:抖音电商罗盘·经营-人群-场景人群-商品人群洞察-自然月-商品小组维度/单商品维度-销量TOP10商品/添加分析商品-人群画像-「八大策略人群分布、行业偏好、二级内容偏好」:https://compass.jinritemai.com/shop/goods-user-analysis
- 投放维度:巨量千川-数据-人群洞察-洞察周期-展示指标:直接成交金额/直接支付ROI-「行业品类核心人群、八大人群分布、年龄分布、数据明细-城市」:https://qianchuan.jinritemai.com/data-report/crowd/analysis?aavid=1726696961715215
- 投放维度:巨量千川-数据-数据概览-「电商品类分布」:https://qianchuan.jinritemai.com/data-report/overview?aavid=1726696961715215
2.2 人群圈选DMP
DMP(Data Management Platform):基于人群标签做交集、并集、排除、拓展运算得到新人群组合的数据管理平台。
- 电商罗盘:抖音电商罗盘·经营-人群-人群管理(交集逻辑)-「用户对价格敏感度、用户冲动消费倾向度、短视频一级类目偏好、短视频二级类目偏好、短视频三级类目偏好、广告品牌偏好」:https://compass.jinritemai.com/shop/crowd-management
- 电商罗盘:抖音电商罗盘·经营-用户-人群管理:https://fxg.jinritemai.com/ffa/mvip/operation/audience-plan
- 电商罗盘:抖音电商罗盘·策略-市场-市场人群-人群构成分析:https://compassbrand.jinritemai.com/market/insight/crowd
- 电商罗盘:抖音电商罗盘·策略-人群策略-画像偏好:https://compassbrand.jinritemai.com/consumer/operation/portrait
- 巨量千川:巨量千川-数据-人群列表-圈选人群:https://qianchuan.jinritemai.com/data-report/dmp-create?aavid=1726696961715215
- 巨量千川:巨量千川-数据-标签广场-场景推荐人群-「直播观看、商品购买」:https://qianchuan.jinritemai.com/data-report/crowd/square?tagType=marketing&aavid=1726696961715215&squareType=recommend
- 巨量云图:巨量云图-人群-推荐人群:https://yuntu.oceanengine.com/yuntu_ng/analysis/audience/recommend
- 巨量云图:巨量云图-人群-新建人群-「预测职业、IP偏好、线下到访偏好」:https://yuntu.oceanengine.com/yuntu_ng/analysis/audience/new
2.3 投放人群精准度诊断
- 对比「抖音电商罗盘·经营-人群-人群画像」与「巨量千川-数据-人群洞察」人群画像差异;
- 对比「巨量千川-数据-直播分析-今日直播-大屏」中广告流量与自然流量的流量转化指标;
- 对比「抖音电商罗盘·经营-直播-直播列表-直播间明细-下载明细」与「巨量千川-数据-标准推广数据-推直播间-计划-下载数据表格」两个报表的流量转化指标差异。
2.4 排除人群包
如稳定持续跑量计划出现点击率下跌、成本攀升情况,可打包该计划或账户已展示或已点击的人群,在计划设置中排除,避免计划重复曝光给对素材不感兴趣的人群。
巨量千川-数据-标签广场-常用人群-广告人群:https://qianchuan.jinritemai.com/data-report/crowd/square?tagType=adv&aavid=`此处填写千川账户ID`
2.5 定向策略
定向不是以有几率买为目标,而是以最可能购买的群体为目标,去除购买率低人群。
定向精准带来高转化,但过精准可能难跑量也会造成成本过⾼,过宽泛可能 ROI 偏低。
TIP 人群定向遵循由窄到宽、由精细到放宽的原则,不同阶段对人群定向的精准度和覆盖范围有不同要求
- 冷启动期人群定向策略:窄定向为主,出价稍高,圈精准人群做转化数据,建立人群模型(成本高、转化差、消耗低是冷启动期的正常现象)。
- 成长期人群定向策略:系统推荐为主,针对优质人群适当放宽人群定向范围。
- 成熟期人群定向策略:宽定向为主,通过成本稳投、智能放量等让系统自动探索人群放量,同时自行测试不同人群类型实现人群破圈。
账户模型本质:精准交互人群的积累(参考 A1-A5 人群定义),包括账户下的创意内容、人群定向、计划数据、行业类目、系统预估等数据。
三、计划设置
1. 放量投放(Nobid)
Nobid(最大转化投放)产品介绍
1.1 作用
设置预期消耗,系统在指定时间段内尽可能花完预算的基础上实现最优转化成本的自动出价产品,满足:
- 充分跑量:将预算在指定投放时间段内尽量全部消耗完,能解决不起量、掉量等跑量问题;
- 流量均衡:让预算消耗的速度在指定投放时段尽量贴近大盘流量曲线,均匀引入流量,能减少突然爆量;
- 最大化转化效果:系统由低到高探索出价使预算尽可能花完,从小于历史成本表现的出价开始逐渐找到能正好曝光出去的最小出价,在产生消耗后,监控花钱的速度相比较预算消耗目标是快是慢,如果快了则降价,如果慢了则提价,最终达到可以花完预算的最小出价。尽可能在花完预算的前提下实现成本最低,获取当下预算及投放时长配比情况下最优的转化效果。因为有花完预算的使命,对于手动出价下不太能跑量的计划,为了花完预算,系统可能会提高出价激进探索获得曝光;对于手动出价本身就能正常跑量的计划,由于由低到高出价探索的原则,也有可能获得更低成本;
- 探索效率高:定向/素材探索能更快地获得效果好坏的结论,从而快速调整方向。
1.2 适用场景
- 冷启动效率低;
- 探索出价:少量预算投放放量投放,积累一定转化量后,参考放量转化成本设置控成本计划出价;
- 测试计划:更高效地测试哪个计划跑量更好、哪个计划成本更低;
- 不起量、掉量:使用控成本投放的消耗速度不及预期;
- 大促冲量:大促期间往往不太在意成本,需要利用时间窗口冲量,此时采用放量投放可更好跑量。
1.3 投放方法
- 预算初始设置:小预算开始尝试,例如参考历史 3-5 个转化成本设置初始预算
放量投放是没有成本的约束的,需要通过调控预算实现成本调控;
预算额度影响转化成本,预算越高,转化成本越高,建议跑量时观察成本逐步提高预算,超成本时降低预算观察效果。 - 预算调整策略:不频繁调整预算,加减预算比例不超过 30%,每次调整时间间隔 2 小时以上,单日调整 3 次及以下,直播结束前半小时不调整
- ROI 低于预期,冷启动时期建议持续观察,计划成熟期建议下调预算
- ROI 高于预期,可小幅度上调预算,预算调整比例建议控制在 30% 之内
- ROI 符合预期,需要放量,则新增计划,注意保持创意多样性
当计划预算持续调整(比如 2k->3k->5k->8k->1w),最终成本符合预期时,注意:最终成本不是 1w 预算的成本;次日如果预算还是 1w,可能会存在超成本现象,因此次日可以下调预算至 3k 或 5k 跑一整天观察成本是否符合预期。
- 合理设置投放时间段
计划时段设置尽可能长,设置后尽可能不动,尽量通过调整预算来实现成本调控,不要过分调整时段。 - 关停:计划初期探索成本波动是正常现象,建议给予耐心不提前关停
转化成本 200 元以内客户:建议消耗达到 5 个转化成本再考虑效果再操作
转化成本 200 元以上客户:建议消耗 1000 以上再考虑效果再操作 - 保持计划基建
初期测试建议不少于 3-5 条,待积累经验后以一定比例(例如 10%-20%)扩大计划量级;
需要日维度保持一定计划数;
多计划小预算时,要保持同时在投计划的创意多样性。
1.4 设置参考

2. 优化目标
- 搜索广告:直播间商品点击、直播间下单、直播间成交、支付ROI
- 通投广告:支付ROI、直播间成交、结算ROI、直播间结算
转化深度:结算 > 支付ROI > 直播间成交 > 直播间下单 > 直播间商品点击,优先选择深层转化目标,跑量速度不达预期再逐步放开到浅层
结算计划适用于提升结算率,出价应高于支付ROI、直播间成交计划。
WARN 「进入直播间、直播间粉丝提升、直播间评论」均为机器人,勿投放。
3. 优化周期
7日间接GMV 占比 >10% 选择「7日总支付ROI」、「7日总成交」,在优化实时转化价值的同时,拉长转化度量周期,探索更多推广时未转化但有加粉、加购、种草等意向的潜在人群。
4. 智能优惠券
保持启用。由系统发放平台优惠券(商家不额外承担优惠券费用),提高用户下单率。
5. 投放时间
选择「从今天长期投放」,若每日经费有限,限制投放时段。
计划中断会影响模型:预估不准/超成本,应避免主动暂停计划。
6. 日预算
计划日预算消耗达 80% 之前需增加预算,避免流控降低跑量速度(如预算 1000,消耗达 800 元时,上调预算);
单个计划跑量速度过快时也可通过降低预算触发平台流控压制跑量速度。
7. 出价
此处的出价只是表达预期成本,非最终实际出价。
出价影响转化成本、跑量速度,跑量速度过快可能使人群精度下降。
出价需根据大盘情况每日调整,根据竞争程度出价,如早上竞争小,如果出价已经很高但跑不动就可以放弃计划,晚上竞争大要适当提价。
出价策略:
- 放量投放测试转化成本:少量预算放量投放,积累一定转化量后,根据转化成本设置出价;
- 阶梯出价试探出价范围:例如放量投放转化成本 50 元,保持除出价外其它设置不变,测试 45 元、49 元、50 元、52 元、60 元等不同出价。
8. 地域
一般选择正在该地区的用户,排除限运地区。
地区分类方式:物流困难地区、竞争激烈地区、主要市场地区、特殊地区(特定行为偏好)、一般地区。
TIP 限运地区需在「抖店-物流工具-运费模板-限售地区设置」设置后生效。
9. 性别
无性别属性产品,选择不限。
10. 年龄
千万量级用户覆盖时可筛选,千万量级以下人群量级不做限制。
11. 行为兴趣
- 行为定向:根据用戶的评论留言、点赞、关注转粉、打赏音浪、福利领取、组件点击、订单转化互动行为得到的标签,未经过模型过多处理,数据为真实点击率、转化率。
- 兴趣定向:基于观看、停留预估出的更容易转化的人群,是系统推测可能发生行为的用户,数据为预估点击率、转化率。
行为人群越多越精准,采取大行为、小兴趣原则。
周期选择:7 天。
标签选择:可选择与行业最相关的词汇,也可基于目标客群分析用户感兴趣的内容,假如女性客户购买量与复购率较高,可选择母婴用品等兴趣词。
考虑方向:相关热点(能蹭热点时)、对标达人、人群词、行业词、产品词、品牌词、活动词(如年货节该囤的货品)。
12. 抖音达人
新号可用,缺点:定向窄,难放量。
选取原则:
- 选取层级相近达⼈,选择大主播⼈货场无优势;
- 达人尽量选满,覆盖人数过少难跑量;
- 不选择强人设、粉丝粘性强达人;
- 达人带货产品价位相近,触达相近消费能力⼈群。
对标达人寻找方法:
- 电商罗盘-人群分析-同行业商家偏好
- 分析产品目标人群→可能购买的其他类目产品→选择同粉丝群体达人
- 外部数据平台:①选择符合条件的商品;②基于商品选择关联直播间-筛选数据表现较好的直播间,观察用户画像判断是否匹配
WARN 不选择关注(关注行为包含所有历史粉丝,已被转化)、直播商品下单、购物车下单,投放已转化人群无意义,时间范围选最短的 15 天。
13. 新客
勾选店铺未购。
14. 智能放量
作用:使对应定向限制失效;勾选智能放量-地域,则放开地域;勾选智能放量-性别,则放开性别。
一开始不要勾选,待跑量不佳时逐步勾选,如:
- 假设定向「年龄、行为兴趣」;
- 跑量困难时,勾选「智能放量-年龄」;
- 观察一段时间后,依然跑量困难,继续勾选「智能放量-行为兴趣」。
15. 创意形式
创意质量决定广告点击率,优先选择优质短视频,无优质短视频再选择直播间画面。
- 直播间画⾯:受直播间装修、主播状态(且会换班)影响,点击率不稳定;
- 短视频:发挥空间大于直播间画面,数据提升空间大,且优质短视频可反复使用直至衰退,点击率稳定。
| 指标 | 归因 | 内容 |
|---|---|---|
| 直播间点击率 | 装修 | 直播间软件装修、直播间硬件装修 |
| 主播 | 形象、状态 | |
| 听觉 | 人声、音乐 | |
| 短视频点击率 | 代入感 | 从用户视角出发,营造强烈的场景代入感,第一视角亲身试用分享 |
| 权益曝光 | 是否清楚说明优惠力度(满减、优惠券、抽奖等)、用户权益(七天无理由、运费险等) | |
| 商品曝光 | 商品是否展示清晰,是否能够突出商品的特点、质量、美感 |
16. 创意标题
创意标题影响广告点击率,标题要能引起用户点击,避免无意义标题,可使用动态词包实现个性化广告。
17. 创意标签
创意标签是在定向范围内筛选素材的兴趣人群,影响素材曝光人群。创意标签对定向影响较小,且标签前后顺序不存在比重关系。随着跑量提升、模型搭建完善后可放开创意分类、创意标签探索更多人群,扩大关键词范围以获得更多流量。
填写原则:
- 以与产品强关联的词为主,写准>写满,不为凑数而写;
- 不填写社会新闻词、热点词,以免定向失准;
- 如不想写满 20 个标签,宽定向时标签数量多一些,窄定向时标签数量少一些;
- 标签类型可为产品词、功能词、人群词、场景词、品牌词、竞品词。
查找标签词的方式:
- 巨量千川:搜索广告-创建计划页面-搜索关键词-编辑-词根相关词-选择高搜索量可用词;
- 巨量千川:创建计划页面-行为兴趣定向-自定义-行为词-选择大覆盖人数可用词;
- 巨量算数:相关度高的词;
- 巨量云图:搜索-搜索词洞察-选择高搜索量可用词。
18. 创意分类
创意分类决定广告所属行业,可理解为把广告放在哪个行业的流量池。
可根据产品或用户分类,比如广告内容为冰箱,按产品分类可以选冰箱,按用户分类可以选家居建材,A/B 测试出数据最好的分类长期使用。
19. 计划命名
用途:便于计划的搜索、管理,建议填写无法在操作面板上直接看到的信息,如定向内容、素材。
19.1 格式参考
示例:[search-roi]230721-大家电核心人群、[roi]230721-大家电核心人群-放量-20h-3k
- 通投广告:[优化目标]日期(-托管)-定向内容(-放量)(-放量时长)(-放量预算)(-视频)(-序号)
- 搜索广告:[search-优化目标]日期(-托管)-定向内容(-放量)(-放量时长)(-放量预算)(-视频)(-序号)
- 商品卡广告:[merchandise-优化目标]日期(-托管)-定向内容(-放量)(-放量时长)(-放量预算)(-型号)
19.2 优化目标描述参考
- 直播间商品点击:click
- 直播间下单:order
- 直播间成交:pay
- 直播间结算:settlement
- 支付ROI:roi
- 进入直播间:view
- 直播间粉丝提升:fan
- 直播间评论:comment
20. 广告组
计划按类型或人群包设置广告组,以广告组维度调整计划,提高操作效率。
四、广告素材
在抖音的推荐系统中,标题的权重小于图片和视频,所以重点应放在优质图片和视频的制作上。
1. 短视频广告
抖音信息流避让区域详细描述(对外版)
素材创新——如何低成本创新
1.1 素材要求
Feeds 流短视频广告由于要和内容混排,对广告素材的原生性要求高,需要让用户第一眼看不出是广告,否则很可能引起对广告的本能排斥而划过。广告素材要尽可能贴近正常视频,视频播放的时间窗口通常在前 2 秒,2 秒后基本就会被划走或有准备的观看,所以素材前 2 秒要尽量原生,让用户一开始不会很快意识到这是广告,能提升 CTR。提高点赞和评论数也能伪装成原生视频,不少用户会下意识先看点赞数,点赞数多会对内容质量有较高心理预期以继续观看。
因为用户天然具有“喜新厌旧”的行为偏好,且信息流广告媒体方出于对用户体验的保护,对上线时间比较久的广告创意会将这条创意的质量度下调。如果一条广告创意投放了两周以上,曝光量、点击率可能会有明显下降,后端的转化效率也会受到影响。因此广告优化人员需要不断更新创意,但因为不能保证广告创意的投放效果,比较好的做法就是一次上线多条广告创意,快速测试,择优留用。
1.2 数据要求
广告系统除预估 CTR 外,还会将视频观看时长当作关键指标,因为视频观看时间和转化线性相关,比起相对稀疏的转化数据,视频观看时长数据更丰富,所以投放时也需要关注观看时长指标。
1.3 工具
创意素材预审:创意素材预审
一键智能生成短视频投放标题:巨量创意-妙笔
优质广告素材参考:巨量创意-创意灵感
一键智能生成营销短视频素材:星图即合-即刻成片
优质广告素材参考、数字人成片、AI视频脚本、智能剪辑:即创 - 一站式智能创意生产与管理平台
2. 开屏广告
抖音电商开机位样式demo及MR-可下载
抖音闭环开屏_电商样式MR规范
2.1 优势
流量大、强制曝光。
2.2 素材要求
由于用户在开屏场景中能明确意识到这是广告,因此无需考虑广告原生性。开屏广告素材更应关注 CTR 提升,尤其是支持跳过广告或开屏广告结束后不会进入信息流继续展示的 APP。要能让用户一看到广告就知道广告卖点是什么,能在几秒内吸引用户点击。因此,开屏广告的素材应尽量简单,突出重点,如信息量密度较大的图片。
对媒体而言,虽然开屏广告的收入高,但对用户体验的损失也很大,易导致用户 PV 或者 DAU 流失,这就使媒体更侧重寻找用户观感更好的广告,倒逼广告主在投放开屏广告时,需要注意产品与素材的调性。
2.3 数据要求
对系统而言,开屏广告本身 CTR 就会偏高,这就导致要求系统在预估层面就拉开素材间差距。在召回/粗排等环节有时也会额外处理,保证高 CTR 的广告不被误伤。从这个角度看,开屏场景对于广告 CTR 的要求也就更高。
2.4 定向
由于开屏广告给用户的决策时间很多,且用户即使事后想被转化也难以找到,故定向要精准,重定向也值得尝试。
3. 商品卡广告
产品主图是为迎合产品目标受众而设计,而商品卡广告图是为迎合定向人群(针对产品目标受众中的更细分人群)而设计,如针对特定细分人群的个性化促销文案、卖点表述、拍摄角度等。
4. 图文广告
- 原生性:图文信息流场景中,由于广告与内容通常混排,广告素材应具备较强的原生性,尽量让用户识别不出是广告,从而减少对广告的厌恶、增加素材 CTR。
- 素材设计:由于图文信息流一屏会展示多个内容,需要关注如何设计广告素材以吸引用户注意力。标题上应使用内容的常见标题,而非广告常见标题。
- 内容设计:由于是图文混排展示,广告系统也会侧重优化广告原生性,会尽量让广告与上下文内容有关联。将广告融入用户容易感兴趣的内容,会增加广告系统的推荐权重,且从用户角度看也能提升 CTR。
5. 激励视频广告
由于场景为用户主动选择浏览广告,所以激励视频无需在意广告原生性。建议在用户观看视频接近奖励领取时间时(如广告时长30秒在28秒时提醒)二次提醒,时机不宜早,过早提醒可能导致用户担忧领不到奖励而放弃转化。
6. 同质化短视频素材判定部分机制
命中以下几点中的任一情况,都可能会被识别为搬运视频:
- 直接搬运他人视频,对视频水印全程遮盖;
- 只更改了音频,其他视频/图片素材没有改变,音频不作为判断相似的依据条件;
- 只更改了部分视频/图片元素:包括 logo、文案、插图等;
- 只对视频的非主要表达内容作更改:比如缩短了视频的开头与结尾等非主要表达内容画面,只替换了首帧、封面、背景配色,只调整了视频的剪辑顺序等;
- 使用了相同模板/相同背景,只替换了不同商品/人物。
素材上传建议:建议从抖音号或巨量千川视频库拉取视频投放,若同一视频从电脑本地上传多次,每次发布计划都被社区识别发布一次新视频,如果关联的是不同抖音号则会命中搬运。
7. 首发素材判定机制
首发定义:「首发素材」指在平台内首次使用的高创新度素材。
判断逻辑:
- 机器会将素材切割为n个分镜
- 当一条素材与其他素材的相似分镜在其视频中占比低于10%时,则判定为首发素材
8. 素材评价方法
8.1 优质素材评价标准
以直播带货投放短视频广告的业务场景为例,主要考虑两个指标:CTR(点击率)和 CVR(转化率)。
CTR 指视频所带锚点展示后,用户点击该锚点进入落地页(直播间)的概率,该指标可以近似衡量视频的吸引程度。
CVR 是指用户进入直播间后,购买商品的概率,该指标可以近似衡量该视频带来的用户质量(是否对该商品感兴趣)。
直播带货的转化效果好,即广告投放的 CTR*CVR 要高。在素材筛选准则中,这两个指标需要同时考虑,缺少其中一个都可能导致最终效果不好。比如只考虑 CTR 很可能会找到一些能够吸引用户,但是跟该商品相关性不大的素材,如一些影视剧片段等,这类素材点击率高,但往往转化效果差。

对于转化数据稀疏的高产品单价类目,可将 CVR 替换为商品点击率(以下简称 mCTR),修改后的转化链路如下。

8.2 优质素材评价流程
- 计算 CTR、CVR:
- 根据预测的 CTR、CVR 计算综合打分值 score:
- 降序排列素材的打分值从而选出头部的优质素材。
补充:商品点击率计算公式
8.3 注意事项
8.3.1 减少时间因素干扰
分析数据时应保证素材投放周期相近。同一素材在不同时段的投放效果不同,比如由于用户在工作时间和休息时间的活动习惯不同,在这两个时段的人群触达同一素材的结果便有差别——在工作时间由于用户通常精神紧张,更有可能对商业化的素材内容产生反感,表现为 CTR、CVR 都会降低,但这不代表素材较差,而是受到不同投放周期的影响。类似的时间干扰因素还体现在节假日、活动节点等特殊时间。
8.3.2 减少数据量干扰
分析数据时应保证素材数据规模相近。由于素材投放过程展示的用户存在随机性,比如有的素材正好展示给了对该内容感兴趣的用户,就会导致在素材展示量少时该素材表现较好,CTR、CVR 虚高,这是由随机性引起的,不代表这个素材在跑量规模上去后依然能保持高点击率。随着素材展示量增加可以减少这种随机波动,在大数定律下能够保证最终的点击率、转化率收敛到稳定值,可以更置信地分析素材效果。
五、搜索广告
1. 产品逻辑

2. 搜索词下载
2.1 巨量千川
巨量千川-竞价推广-搜索广告-创建计划页面-搜索关键词-编辑-词根相关词-搜索冰箱-获取结果-下载
2.2 抖音电商罗盘·经营
抖音电商罗盘·经营-搜索-行业搜索词-搜商品/搜品类
2.3 巨量云图
巨量云图极速版-搜索-搜索词洞察
3. 搜索词清洗
在搜索计划中,如果存在个别点击率、转化率显著偏低的关键词,一两个可能影响不大,数量多了之后,就会拉低预估 CTR,对计划整体的投放非常不利,因此需要细致规划投放关键词。
3.1 品牌核心词
示例:海尔、飞利浦、美的、海尔冰箱、美的冰箱、美的冰箱官方旗舰店直播、美的官方直播间、海尔冰箱旗舰店。
缺点:
- 搜索结果优先呈现品牌官方旗舰店;
- 品牌经营多个类目时,覆盖范围太广,无法明确用户搜索意图所属细分类目,点击率低;
- 通常品牌方会购买含品牌名搜索词的品牌广告,固定首屏呈现。
建议:任何店铺均无必要投放。
建议:若店铺只经营单一类目,则判断品牌是否经营综合品类,排除纯品牌名搜索词。
3.2 广范围词
示例:电器、家电直播、海尔电器;
缺点:覆盖范围广,无法明确用户搜索意图所属细分类目,点击率低;
建议:非综合品类店铺勿投放。
3.3 无关品类词
示例:
- 无关及低关联品类:海尔kl5、美的微蒸烤一体机R6、海尔纤美14126、海尔洗衣机、冰箱带饮水机;
- 未经营子品类:冷柜、便携冰箱、车载冰箱。
缺点:点击率低。
建议:无连带购买关系品类(如碗和筷子、牙膏和牙刷)勿投放。如果只经营冰箱,亦排除冷柜、冰柜家用、冰吧等品类词。
3.4 高竞争词
示例:冰箱、冰箱直播、嵌入式冰箱;
缺点:作为全行业商家皆投放的关键词,直播间转化能力差、人货场相比无优势的情况下即便展示也无法吸引用户点击;
建议:店铺层级低勿投放。
3.5 非产品价位段词
主销中低端产品的直播间示例:
- 产品词:博观666、海尔606、容声565、美的609等高端产品词;
- 品牌词:「Liebherr、卡萨帝、东芝、松下、利勃海尔、COLMO、西门子」等高端品牌词;
- 价位段相关词:高端品牌冰箱、尊贵嵌入式冰箱。
主销高端产品的直播间示例:
- 产品词:小冰箱、双门冰箱、便携冰箱等低价位产品词;
- 品牌词:「容声、美的、美菱、新飞、华凌、康佳、创维」等中低端品牌词;
- 价位段相关词:1000元左右冰箱推荐、2000-3000冰箱推荐。
建议:根据直播间产品价位结构排除非可承接价位段词。
3.6 非电商词
示例:冰箱的摆放位置和禁忌、冰箱改色最好什么办法、冰箱里去栗子皮的方法、冰箱突然停止运行了怎么办、冰箱打死不放三样东西了。
建议:此类词汇对应用户多数已有产品,需分辨词汇体现的用户意图,是否有后续购买新机的机会:(1)如「冰箱突然停止运行了怎么办、冰箱不冷冻了怎么解决」这类可归类为质量问题咨询的搜索词,有较大概率因冰箱损坏而更换新机,可以投放;(2)如「冰箱的摆放位置和禁忌、冰箱改色最好什么办法」这类搜索词,可推理为是想在现有的冰箱使用上略作改进,几乎无更换新机需求,则不投放。
3.7 关键词清洗宏
1 | Sub 关键词清洗() |
排除冷柜可增加:冷柜,冰柜,冻柜,冻箱,雪柜,展示柜,冷藏柜,冷冻柜,冰吧,鲜柜,留样柜,冷冻展示柜,雪糕柜,冰糕柜,冰糕展示柜,冷风柜,冷饮展示柜,饮料展示柜,饮料柜,冷饮柜,保鲜柜,保鲜箱,保鲜展示柜,保鲜专用柜,雪茄柜,雪茄保湿柜,雪茄红酒一体柜,茶柜,冰熊,双鹿;
排除高端词可增加:高端,香槟,雪茄,liebherr,卡萨帝,东芝,松下,利勃海尔,colmo,smeg,小吉,西门子;
排除低端词可增加:可口可乐,优诺,先科,夏新,小天鹅,扬子,南极人,白雪,樱花,晶弘,小米,容声,美菱,TCL,海信,新飞,创维,康佳,华淩,澳柯玛,奥马,上菱,格力,小鸭,荣事达,志高,星星,云米,Leader,统帅,奥克斯,歌岚,香雪海,申花,德姆勒,LG,长虹,缤兔,雅典娜,新力。
3.8 关键词匹配方式
- 精确匹配:用户搜索内容与关键词完全相同(忽略大小写、空格、标点和符号,如:只允许“鲜花采购”)
- 短语匹配:用户搜索内容精确包含关键词(如:鲜花采购、北京鲜花采购、鲜花采购建议)
- 广泛匹配:用户搜索内容精确包含关键词,或与关键词语义相近(如:鲜花采购、鲜花购买、玫瑰鲜花采购、如何购买鲜花)
4. 否定词
当关键词匹配规则为广泛(自动扩展语义相近关键词)时,易误投低转化搜索词,可通过否定词设置黑名单规避。
4.1 匹配规则
- 精确否定词:当用户搜索内容等于否定词时,广告不展现。如:否定词为“手机”,则搜索内容为“手机”时,广告不展现;
- 短语否定词:当用户搜索内容包含否定词时,广告不展现。如:否定词为“手机”,则搜索内容为“手机排行榜”、“智能手机推荐”时,广告不展现。
4.2 否定词设置
巨量千川-竞价推广-标准推广-搜索广告-计划详情-否定词-新建否定词
WARN 选取「短语否定词」时注意勿误伤可用关键词。
4.3 否定词示例
| 精确否定词 | 短语否定词 |
|---|---|
| 美的冰箱官方旗舰店直播 | 灶 |
| 美的冰箱官方旗舰店直播间 | 炉 |
| 美的官方直播间 | 烤 |
| 美的冰箱官方直播间 | 毒 |
| 美的冰箱旗舰店直播 | 煲 |
| 东方甄选直播间 | 锅 |
| 小天鹅官方旗舰店直播 | 洗衣机 |
| 海尔冰箱官方直播间 | 饮水 |
| 海尔冰箱官方旗舰店直播 | 家电 |
| 海尔官方旗舰店直播 | 烟机 |
| 海尔冰箱旗舰店直播 | 雷神 |
| 海尔官方商城 | 雷鸟 |
| 海尔冰箱旗舰店 | 吹风机 |
| 海尔冰箱官方直播间旗舰店 | 空调 |
| 海尔官方直播间 | 小天鹅 |
| 海尔官方旗舰店 | 喵电 |
| 海尔官方旗舰店生活馆 | 电器 |
| 海尔冰箱官方旗舰店 | 理想家 |
| 海尔旗舰店官方店直播 | |
| 海尔冰箱官方旗舰店正品直播 | |
| 卡萨帝冰箱官方旗舰店直播 | |
| leader官方旗舰店 |
六、常见问题
1. 计划不起量
| 归因 | 对策 |
|---|---|
| 敏感词、创意分类为风险行业导致计划限流 | 去除敏感词、更换创意分类 |
| 口碑分低 | 提高口碑分 |
| 频控、dislike较多等(需联系直客Debug确认) | 更换素材,避免同质化素材影响 |
| 余额不足 | 账户充值 |
| 计划覆盖人数过窄 | 计划扩充覆盖人群 |
| 计划eCPM较低 | 提高出价、更换优质素材 |
2. 计划超成本
| 归因 | 对策 |
|---|---|
| 模型预估不准 | 继续观察计划数据 |
| 计划覆盖人数过窄 | 计划扩充覆盖人群 |
| 处于学习期 | 增加投放时间和预算帮助算法学习 |
| 出价过高、调整频繁、使用自动出价 | 控制出价、降低调整频率、切换控成本投放 |
3. 爆量/掉量
| 归因 | 对策 |
|---|---|
| 频控、dislike较多等(需联系直客Debug确认) | 更换素材,避免同质化素材影响 |
| 计划衰退 | 补充新计划,关闭衰退期计划 |
| 学习期失败 | 提升计划定向精准度 |
| 出价或预算过高、调整频繁 | 控制出价和预算、降低调整频率 |
4. 负向操作
- 调控预算:大幅度调整预算,易引起系统风控,反而带来计划无量(负面举例:从 1000 提升至 999999);
- 调控出价:大幅度调整出价,易引起系统风控,反而带来计划无量,调整出价尽量不超过整体出价的 5%-10%(负面举例:出价 300+ 降低至 100 左右);
- 调控定向:大面积缩减投放地域或人群定向,易造成系统波动,反而带来计划快速衰退/无量;
- 频繁调整:一天内频繁操作出价/修改投放时间/暂停计划,导致模型紊乱,反而带来计划后续无量;
- 堆砌计划:大幅堆砌相同计划/素材,因为系统有创意策略打压,相似计划起量更难,反而系统预估更低。
5. 计划抢量
复制计划时需改变定向、创意中任一要素,以此形成差异化计划,减少计划间相互竞价,抬高成本。
- 复制计划不做更改,100% 一致,会导致新老计划相互竞价;
- 复制计划只提高价格,也会造成同计划同素材相互竞价。
6. 跑量慢因素排查
- 出价太低:增加预算出价;
- 定向太窄:适当放宽定向;
- 素材太差:更换素材;
- 计划衰退:用新计划替换衰退老计划;
- 计划调整频率过高:降低计划调整频率,避免负向操作干扰系统跑量;
- 预算不足:增加预算,保证已消耗金额/预算金额<80%避免流控;
- 直播间 eCPM 低:优化人货场,提升点击率、转化率。
7. 千次展示费用突然升高
- 节点影响,正常波动;
- 计划衰退:用新计划替换衰退老计划。
8. 计划生命周期
可根据千次展示费用判断是否衰退。
- 短视频:约一周;
- 直播间画面:约 20 天。
9. 点击率低
- 素材质量差:优化短视频/直播间画面;
- 人群不精准:优化定向;
- 计划竞争力差引入劣质流量:提高出价。
10. 转化率低
- 主播转化差:提升主播能力;
- 货品竞争力低:调整活动;
- 人群不精准:优化定向。
11. 修改创意标签是否影响赔付
跟定向、出价无关,只会触发审核机制,不影响赔付。
12. 直达链接获取方式
- 抖音小店直达链接获取方式
示例:aweme://goods/store?sec_shop_id=DnwLcMMc
进入抖店后台>>>左侧:店铺>>>选择店铺设置>>> 查看【基本信息】>>>点击分享店铺获取直达链接 - 抖音小店商品页直达链接配置方式
示例:sslocal://ec_goods_detail/?kol_id=105192198038&promotion_id=3637820457187107819
格式:sslocal://ec_goods_detail/?kol_id=抖音号uid&promotion_id=商品id
kol_id后面跟店铺所属抖音号uidpromotion_id后面跟商品id
13. 付费流量与免费流量的关系
付费流量的投入对免费流量的分发没有强关联,不是增加付费就一定可以增加免费流量,但二者有正相关性,付费的转化率提升会正向影响免费场。
七、人群
O-5A 人群分层模型
按照人群与品牌的关系远近,将人群划分为 O、A1-A5 不同阶段。
O:Opportunity 公域人群
A1:Aware 被动交互行为人群
浅层触达行为:品牌相关广告、内容营销、自然内容、达人内容、商品等浅层触达
A2:Appeal 浅层交互行为人群
深层触达行为:品牌相关广告、自然内容、达人内容、直播内容的深度触达
• 浅互动行为:品牌相关内容播放、点赞、访问话题落地页等低频浅度互动行为
• 浅意向行为:广告落地页停留、广告点击等意向行为
A3:Ask 深层交互行为人群
深层触达行为:品牌相关广告、自然内容、达人&直播深度触达行为
• 高频深互动行为:品牌相关内容分享、评论、打赏、发布等深度互动行为
• 高意向行为:主动搜索、多次购物车点击、商品点击或加购等高意向行为
A4:Act 品牌消费行为人群
近365天购买订单=1单
A5:Advocate 品牌粉丝
耐消模型六大流转链路
| 链路 | O5A演变 | 链路的增长价值 |
|---|---|---|
| 拉新 | O→5A的任何阶段 | 品牌方在原有5A品牌资产人群外,寻找新的目标消费者和生意机会,对O机会人群进行触达,激发目标消费者的兴趣,成为品牌方新的5A品牌资产人群 |
| 蓄水 | O→A1/A2 | 针对O机会人群进行圈选,通过大曝光手段让目标消费者了解品牌,初步构建品牌方和消费者的浅层关系 |
| 种草 | O/A1/A2→A3 | 目标消费者受到广告触达后,产生了搜索,加购等深层次的互动,代表了品牌方完成了对消费者的种草 |
| 直接转化 | O→A4/A5 | 原来对品牌没有认知的目标消费者,短期内在品牌方的推动下直接在抖音电商产生购买 |
| 种草转化 | A3→A4/A5 | 被完成种草的消费者,被品牌方推动在抖音电商完成了购买 |
| 复购 | A4→A5 | 推动历史购买的消费者产生复购行为 |
5A 数据范围
5A模型聚合了各端(抖音、头条、西瓜、抖音火山版)触点资源。数据范围包括:
- 常规广告,包括各类硬广,如开屏、信息流。具体可参考下表;
- 内容营销各类软广,如头条号外功能、抖音内容热推。具体可参考下表;商业挑战赛,即品牌在抖音发起的商业挑战赛;星图视频,即通过星图下单的,达人发布的视频;
- 品牌搜索,即用户在各端上搜索过品牌;
- 官方账号,即品牌官方账号;
- 自然内容,包括通过品牌词匹配出来的内容,排除掉广告、内容营销、品牌官方账号内容;
- 抖店,即在抖音开设的店铺;
- 直播,包含品牌自播和品牌采买的星图达人直播;
- 商业挑战赛,即品牌在抖音发起的商业挑战赛;
- 星图视频,即通过星图下单的,达人发布的视频;
| 类型 | 端 | 流量产品 |
|---|---|---|
| 常规广告 | 今日头条 | 开屏、炫屏、信息流、详情页、搜索、其他(包含图集尾帧、相关视频推荐等小流量位广告) |
| 西瓜视频 | 开屏、信息流、FreshView一镜到底、贴片、其他(包含详情页、相关视频推荐等小流量位广告) | |
| 抖音 | 开屏、TopView、信息流、搜索、直播、其他(未单独拆分出来的小流量位广告) | |
| 抖音火山版 | 开屏、HotView火力全开、信息流、搜索、其他(未单独拆分出来的小流量位广告) | |
| 懂车帝(仅汽车行业) | 开屏、信息流 | |
| 内容营销 | 今日头条 | 号外功能 |
| 西瓜视频 | 西瓜热推 | |
| 抖音 | 内容热推、内容服务、挑战赛等 | |
| 抖音火山版 | 快上热门 |
5A 行业定义
统计周期:
- 手机&母婴&奢侈品&3C&家电&家装家居(长决策周期行业)30 天;
- 美妆&快消(短决策周期行业)15 天;
- 汽车-留资作为 A4;游戏-激活 A3 付费 A4,7 天时间窗。
| 用户阶段 | 耐消5A模型 手机&母婴&奢侈品&3C&家电&家装家居 | 快消5A模型 美妆&日化&食品饮料&服饰&医疗保健 |
|---|---|---|
| A1 了解(aware) | 最近30天里有如下行为: - 广告「广告曝光1-3次」 - 自然内容「阅读品牌相关内容1-3次」 - 直播「进入直播次数1次」或「直播观看时长<10秒」 - 星图视频「星图内容观看次数1-3次」或「星图内容观看时长<5秒」 - 抖音闭环电商:「商品曝光=1次」、「讲解卡曝光=1次」 - 官方账号「短视频内容观看<5次」或「短视频观看时长<5min」或「短视频完播<=3次」或「短视频内容点赞<=4次」 - 挑战赛:品牌相关内容「非有效播放」全量或「有效播放1-10次」或「发布」 或「 点赞」 | 最近15天里有如下行为: - 广告「广告曝光1-3次」 - 自然内容「阅读品牌相关内容1-3次」 - 直播「进入直播次数1次」或「直播观看时长<10秒」 - 星图视频「星图内容观看次数1-3次」或「星图内容观看时长<5秒」 - 抖音闭环电商「商品曝光=1次」、「讲解卡曝光=1次」 - 官方账号「短视频内容观看<5次」或「短视频观看时长<5min」或「短视频完播<=3次」或「短视频内容点赞<=4次」 - 挑战赛:品牌相关内容「非有效播放」全量或「有效播放1-10次」或「发布」 或「 点赞」 |
| A2 吸引(appeal) | 最近30天里有如下行为: - 广告「广告曝光4-20次」或「广告曝光>=21次 但不满足>=2次5s」;「广告播放时长5s-1分钟」或「广告曝光>1分钟 但不满足>=2次5s」;「广告点击=1次」或「广告落地页停留5s-1分钟」或「广告点赞次数>=1次」 - 自然内容「品牌相关内容阅读4-20次」或 「品牌相关内容阅读次数>=21次 但不满足>=1次完播」或「品牌相关内容阅读时长5-20分钟」或「品牌相关内容阅读时长>20分钟 但不满足>=1次完播」或「品牌相关内容点赞」 - 星图达人直播「进入直播次数2-10次」或「直播观看时长11秒-10分钟」或「直播商品点击1次」或「直播购物车点击1次」 - 星图视频「星图内容观看时长6秒-2分钟」或 「星图内容观看时长>2分钟 但不满足>=1次有效完播或组件曝光>=2次5s」或「星图内容观看次数4-20次」或 「星图内容观看次数>=21次 但不满足>=1次有效完播或组件曝光>=2次5s」;「星图内容完播」或「星图内容点赞=1次」 - 官方账号「访问主页1-4次」或「进入直播间<=5次」或「直播商品点击1次」或「直播购物车点击1次」或「内容观看5-20次」或「内容观看时长5分钟以上」或「内容完播次数>3次」或「内容评论」或「内容分享」或「内容点赞>=5次」或「购物车点击1次」 - 抖音闭环电商「商品曝光>=2次」或「讲解卡曝光>=2次」 - 挑战赛:品牌相关内容「分享」或「评论」或「有效播放>10次 」;品牌强相关内容:「非有效播放」全量 或「有效播放」全量 或「发布」或「点赞」或「评论」或「分享」;话题落地页:「访问」 | 最近15天里有如下行为: - 广告「广告曝光4-10次」或「广告曝光>=11次 但不满足>=2次5s」;「广告播放时长5s-1分钟」或「广告曝光>1h分钟 但不满足>=2次5s」;「广告点击=1次」或「广告落地页停留5s-1分钟」或「广告点赞次数=1次」 - 自然内容「品牌相关内容阅读4-10次」或 「品牌相关内容阅读次数>=11次 但不满足>=1次完播」或「品牌相关内容阅读时长1-10分钟」或「品牌相关内容阅读时长>10分钟 但不满足>=1次完播」或「品牌相关内容点赞」 - 星图达人直播:「进入直播次数2-5次」或「直播观看时长11秒-5分钟」 - 星图视频「星图内容观看时长6秒-1分钟」或 「星图内容观看时长>1分钟 但不满足>=1次有效完播或组件曝光>=2次5s」或「星图内容观看次数4-10次」或 「星图内容观看次数>=11次 但不满足>=1次有效完播或组件曝光>=2次5s」;「星图内容完播」或「星图内容点赞=1次」 - 抖音闭环电商「商品曝光>=2次」或「讲解卡曝光>=2次」 - 官方账号:「访问主页1-4次」;直播「进入直播间1-5次」;短视频「内容观看5-20次」或「内容观看次数>20次但不满足>=1次完播」或「内容观看时长5分钟以上」或「内容完播次数>3次」或「内容评论」或「内容分享」或「内容点赞>=5次」 - 挑战赛:品牌相关内容「分享」或「评论」或「有效播放>10次 」;品牌强相关内容:「非有效播放」全量 或「有效播放」全量 或「发布」或「点赞」或「评论」或「分享」;话题落地页:「访问」 |
| A3 问询(ask) | 最近30天里有如下行为: - 广告「广告曝光>=21次且满足>=2次5s」或「广告播放时长>1分钟且满足>=2次5s」或「广告点击>=2次」或「广告落地页停留>1分钟」或「广告点赞次数>=2次」、「广告评论次数>=1次」、「广告分享次数>=1次」 - 自然内容:「品牌相关内容阅读次数>=21次且满足>=1次完播」或「品牌相关内容阅读时长>=20分钟且满足>=1次完播」或「品牌相关内容分享」或「品牌相关内容评论」 - 搜索:「品牌相关内容搜索次数>=1次」 - 星图达人直播:「进入直播间次数>=11次」或「直播观看时长>10分钟」或「直播评论次数>=1次」或「直播送礼物>=1次」或「直播点赞>=1次」或「直播关注主播>=1次」 - 抖音闭环电商「店铺潜客」罗盘店铺潜客;「商品点击>=1次」或「商品加购>=1次」或「讲解卡点击>=1次」或「详情页点击立购>=1次」 - 星图视频:「星图视频观看时长>2分钟且满足(有效完播>=1次或组件曝光>=2次5s)」或「星图视频观看频次>=21次且满足(有效完播>=1次或组件曝光>=2次5s)」或「星图分享>=1次」或「星图评论>=1次」或「星图点赞>=2次」或「星图组件点击>=1次」 - 官方账号「主页访问次数>=5次」或「商品橱窗点击」或「私信」;直播:「进入直播间次数>5次」或「直播观看时长>5分钟」或「关注主播」或「直播评论」或「直播间送礼物」;短视频:「内容观看次数>20次且满足>=1次完播」 | 最近15天里有如下行为: - 广告「广告曝光>=11次且满足>=2次5s」或「广告播放时长>1分钟且满足>=2次5s」或「广告点击>=2次」或「广告落地页停留>1分钟」或「广告点赞次数>=2次」、「广告评论次数>=1次」、「广告分享次数>=1次」 - 自然内容「品牌相关内容阅读次数>=11次且满足>=1次完播」或「品牌相关内容阅读时长>10分钟且满足>=1次完播」或「品牌相关内容分享」或「品牌相关内容评论」 - 搜索「品牌相关内容搜索次数>=1次」 - 星图达人直播:「进入直播间次数>=6次」或「直播观看时长>5分钟」或「直播评论次数>=1次」或「直播送礼物>=1次」或「直播点赞>=1次」或「直播关注主播>=1次」 - 抖音闭环「罗盘店铺潜客」;商品行为:「商品点击>=1次」或「商品加购>=1次」或「讲解卡点击>=1次」或「详情页点击立购>=1次」 - 星图视频:「星图视频观看时长>1分钟且满足(有效完播>=1次或组件曝光>=2次5s)」或「星图视频观看频次>11次且满足(有效完播>=1次或组件曝光>=2次5s)」或「星图分享>=1次」或「星图评论>=1次」或「星图点赞>=2次」或「星图组件点击>=1次」 - 官方账号「主页访问次数>=5次」或「商品橱窗点击」或「私信」;直播:「进入直播间次数>5次」或「直播观看时长>5分钟」或「关注主播」或「直播评论」或「直播间送礼物」;短视频:「内容观看次数>20次且满足>=1次完播」 |
| A4 行动(act) | 首购,近365天在抖音小店,购买该品牌商品,订单数=1单的人群。 | 首购,近365天在抖音小店,购买该品牌商品,订单数=1单的人群。 |
| A5 拥护(advocate) | 复购,近365天在抖音小店购买该品牌商品,订单数>=2单的人群数量。 | 复购,近365天在抖音小店购买该品牌商品,订单数>=2单的人群数量。 |
5A 人群分层思路
参考科特勒的 5A 模型,以用户的转化率作为核心目标,依据用户在各个字节系产品的行为进行模型预演,通过时间窗验证、行为频次验证、转化率验证、稳定性验证四个步骤总结出准确且适配与各个行业的 5A 人群分层。
| 行为梳理 | 标准广告相关行为 | 曝光、点击、转化 |
| 自然内容行为 | 阅读、点赞、评论、分享、阅读时长、阅读份额 | |
| 星图行为 | 达人曝光、点赞、评论、转发 | |
| 品牌号行为 | 品牌号粉丝、品牌号视频曝光、点赞、评论 | |
| 品牌搜索 | 在各端上对品牌的搜索行为 | |
| 购买行为 | 用户对产品的购买行为 | |
| 行为验证 | 时间周期验证 | 根据转化率提升情况,看不同行业的行为周期定义和转化周期定义是否合理 |
| 行为频次验证 | 观察不同行为次数的情况下,转化率是否有差异 本过程分为两步:频次区间划分和频次转化率验证(时间周期采用上一步的验证结果) | |
| 稳定性验证 | 对不同行为和频次的验证,拉取一段时间内的数据,观察其稳定性 | |
| 分层验证 | 转化率验证 | 根据不同的转化率区间,将对应行为及行为频次放入人群分层中,并验证整体分层的转化率 |
| 稳定性验证 | 对不同人群分层和转化率,拉取一段时间内的数据,观察期稳定性 |
O-5A打法


私域人群:A1-A5
提供种子人群定义,条件是清晰、精准、可落地,e.g. good case:精致妈妈new mum(under 30),bad case:中产人群(空虚,不清晰)->(优化为)一二线有车有房高消费人群
通过种子人群,在平台上根据种子人群找到人群画像 TGI 较高的标签,积累人群资产
【GMV to 5A】 or 【GTA】
GTA=GMV to 5A,将品牌大促节点下的 GMV 目标拆解到相对应的 5A 人群量级即品牌在大促期间需要累积多少 5A 人群资产能够达到预定的 GMV 量级。可以将 GTA 理解成一种推倒测算的工具,所以云图在产品化 GTA 的时候将呈现形式为“报告创建”的形式

A3 是高质人群,当整个 5A 人群漏斗呈现中间大、两头小的形状时,才是健康的 5A 形状,因此投后度量可以通过 5A 的量级提升、A3/A4/A5 高质人群的占比来说明人群资产蓄水的正向效果。
A3 人群会外溢到其他电商平台购买,需参考外溢率。
某品牌 A3 人群同时也可以是其他品牌的 A3 人群。
| 人群定义 | 人群价值 | |
|---|---|---|
| A1 - 了解 | 进入直播次数 1 次、商品曝光 1 次、讲解卡曝光 1 次、短视频内容观看 1 次 | 拉新价值,流转到品牌 5A 池的开口 |
| A2 - 吸引 | 访问主页 1 次、商品曝光 2 次、讲解卡曝光 2 次、直播购物车点击 1 次、讲解卡点击 1 次 | 拉新价值和互动价值 |
| A3 - 问询 | 关注主播、商品点击 1 次、商品加购 1 次、详情页点击立购 1 次 | 互动价值和转化价值 在各行业通过 3~5 家客户数据预研,完成 A3、A2、A1 的行为细粒度分层,验证了转化为 A4 的转化率(CVR):A3>A2>A1 |
| A4 - 行动 | 在抖音小店购买 1 单 | 首购人群 |
| A5 - 拥护 | 在抖音小店购买 2 单及以上 | 复购人群 |
如何提升人群流转效率和投放目标达成?
【根据多行业 case 总结出的方法论】
复投 A1+A2,可以高效提升 A3 的增长,A3 增长有助于转化提升;直播引流场景下,定投 A2+A3 人群包,同样预算下,成交率表现更好
- 方案:在非关键电商节点投放并累积 5A 人群,将历史累积的 5A 人群用于助力关键电商节点的投放,为电商销售增效
- 投放效果:CPA 下降 8.11%;ROI 提升 30.56%
八大人群计算逻辑
- 小镇青年:四线及以下城市小于 35 岁(含 18 岁以下)群体;
- 小镇中老年:四线及以下城市大于 35 岁群体;
- Z世代:三线及以上城市小于 24 岁群体;
- 精致妈妈:三线及以上城市 25-35 岁消费水平中高备孕或已生育女性;
- 新锐白领:三线及以上城市 25-35 岁消费水平中高群体(和精致妈妈互斥),家庭月收入 6-25k 及以上;
- 资深中产:三线及以上城市 36-50 岁消费水平中高群体,家庭月收入 20k 及以上;
- 都市蓝领:三线及以上城市 25-35 岁消费能力中低或消费水平未覆盖群体,家庭月收入 4k 及以上;
- 都市银发:三线及以上城市 50 岁以上群体;
- 其他:其他以上标签组未覆盖人群。
曝光人数:在某一人群上曝光的总人数,根据 UID 去重;
曝光占比加起来不一定是 100%,部分人不属于任何一个人群,因去重逻辑、八大人群未完全覆盖人群大盘,八大人群曝光人数简单相加可能大于总曝光人数,也可能小于总曝光人数。
九大人群计算逻辑
Genz:24 岁以下,常驻城市在一线、新一线、二线、三线、特区;
新锐白领:25-35 岁,常驻城市在一线、新一线、二线、三线、特区,消费水平高(L3、L4、L5),和精致妈妈互斥;
精致妈妈:女性,已婚有孩子,25-35 岁,常驻城市在一线、新一线、二线、三线、特区,消费水平高(L3、L4、L5);
资深中产:36-50 岁,常驻城市在一线、新一线、二线、三线、特区,消费水平高(L3、L4、L5);
都市银发:50 岁以上,常驻城市在一线、新一线、二线、三线、特区;
都市蓝领:25-35 岁,常驻城市在一线、新一线、二线、三线、特区,消费水平低(L1、L2);
资深蓝领:年龄 35-50 岁,常驻城市在一线、新一线、二线、三线、特区,消费水平低(L1、L2);
小镇青年:35 岁以下,常驻城市在四线、五线、六线及以下;
小镇中老年:35 岁及以上,常驻城市在四线、五线、六线及以下。
消费能力分级
基于用户在抖音电商的数据,预测用户的抖音电商月消费金额:
- L1:预测抖音电商月支付金额 500 元以下
- L2:预测抖音电商月支付金额 501-1000 元
- L3:预测抖音电商月支付金额 1001-2000 元
- L4:预测抖音电商月支付金额 2001-4000 元
- L5:预测抖音电商月支付金额 4000 元以上
八、全域推广
巨量千川全域推广产品手册
1. 介绍
推荐Feed流量占比高于 40% 建议使用全域推广,节省时间精力。
全域推广流量点位包含抖音信息流推荐、直播广场、抖音商城推荐、同城、直播推荐、短视频引流、搜索、关注、站外抖音系App等。
全域推广基于用户直播间停留&互动等行为、兴趣偏好、直播间人货场信息等,预测每个用户的转化概率,向转化价值更大的用户展示直播间。
算法将探索策略从广告流量扩展到全局流量,从局部最优升级到全局最优,从而确保在更大的流量池中精细覆盖潜在高转化用户,获取更高的整体 GMV。假如想知道对一个用户展示一次广告的价值,常规模型只能表明用户在广告展示后的购买意愿很强,但有可能是用户在被展示前就想购买了。全域推广通过 Uplift 技术,聚焦用户被展示后购买意愿的增量,预估人群的点击率、转化率、后续在自然侧被触达概率等,如果概率较高,则说明这类人群在自然侧就可转化,不必通过付费流量触达,系统会主动避让这类人群,避免付费流量浪费,帮助商家将预算迁移到更多增量人群的探索,人群破圈的同时实现 GMV 最大化。
2. 效果评估
对比使用全域推广前后,直播整体支付 GMV 和直播整体支付 ROI 有无提升。
**预期效果:**直播整体支付 ROI 稳定达成的基础上,直播间整体 GMV 提升 15%-20%(内测客户中位数)
**评估途径一:**直播整体支付 GMV 可以从抖店罗盘观测得到,直播整体支付 ROI 可以使用抖店罗盘 GMV 除以千川总消耗,手动计算得出。
**评估途径二:**使用巨量千川-数据-全域推广数据-投后复盘模块,观测使用全域推广投放与非全域推广(使用标准推广或完全不投放广告)时段,直播整体成交金额和整体支付 ROI 的变化。
九、数据分析
1. 名词中英对照及释义
- 消耗(Cost):广告收入(平台向)、消耗(客户向);
- 展示(Impression):广告向用户曝光一次记一个展示;
- 点击(Click):指点击广告创意的行为;
- 点击率(CTR):Click-Through Rate,点击次数/展示次数*100%,反映短视频/直播间的视觉吸引力;
- 单次点击成本(CPC):Cost per Click,CPC=消耗/点击次数=千次展示费用/(点击率×1000) 广告的单次点击价格;
- 平均点击成本(ACP):Average Click Price,消耗/点击次数,当统计一段时间内的点击成本时 CPC=ACP
- 转化率(CVR):Conversion Rate,优化目标的转化数/点击次数*100%;
- 千次展示费用(CPM):Cost per Mille,消耗金额/展示次数*1000,因广告单次曝光费用极小不便衡量,一般统计广告曝光一千次所需费用;
- 商品成交总额(GMV):Gross Merchandise Value;
- 千次展示成交金额(GPM):GMV per Mille,每千次播放/展示产生的销售额,可分为短视频GPM、直播GPM、广告GPM等,直播GPM为千次观看成交金额;
- ROI:Return On Investment,指投资回报率,即特定周期内,广告主通过广告投放收回的价值占广告投入的比例。一般 ROI 都会带上周期,如 7日 ROI 等。用公式表示即 ROI=回收价值/Cost。
2. 数据源
括号内标注时间为该板块数据最长留存周期,建议在数据消亡前定期导出留存,导出前勾选所有指标;
由于总支付指标统计周期为近 7 天,建议取数周期右区间设置为 D-7 天或左区间设置为 D+7 天,避免七日内新增销额无法计入;
同理,长周期转化数据建议取数周期右区间设置为 D-30 天或左区间设置为 D+30 天;
直达链接使用方式:在链接末尾填写千川账户ID,可在巨量千川右上角查看。
计划数据(半年):巨量千川-数据-标准推广数据-推直播间-计划 / 巨量千川-数据-全域推广数据
https://qianchuan.jinritemai.com/data-report/bidding/live?aavid=`此处填写千川账户ID`
https://qianchuan.jinritemai.com/data-report/bidding/site-promotion?aavid=`此处填写千川账户ID`
订单数据(一年):巨量千川-数据-场景价值-长周期价值-广告订单明细
https://qianchuan.jinritemai.com/data-report/evaluation/long-transfer?aavid=`此处填写千川账户ID`
定向数据(半年):巨量千川-数据-人群分析-人群洞察-数据明细
https://qianchuan.jinritemai.com/data-report/crowd/analysis?aavid=`此处填写千川账户ID`
搜索数据(一月):巨量千川-数据-标准推广数据-推直播间-词汇
https://qianchuan.jinritemai.com/data-report/bidding/live?aavid=`此处填写千川账户ID`
标杆数据(三月):巨量千川-数据-直播分析-直播复盘
https://qianchuan.jinritemai.com/data-report/evaluation/live-analyse?aavid=`此处填写千川账户ID`
3. 数据分析工具
本节模板、公式、宏适用于计划数据报表(巨量千川-数据-标准推广数据-推直播间-计划),其它报表可自行修改适配
3.1 数据透视表模板
抖音推广运营数据透视表模板.xlsx: http://o.qianling.pw/f/25078497-944628081-982fab?p=320860 (访问密码: 320860)


若数据透视表无法刷新,点击更改数据源,选择表即可
3.2 数据透视表计算字段公式(可选)
添加方式:Excel-数据透视表分析-字段、项目和集-计算字段
成交指标
- 直接成交金额(含预售)=直接成交金额+未完结直接预售订单预估金额
- 7日总成交金额(含预售)=‘7日总成交金额’+未完结直接预售订单预估金额+‘7日未完结间接预售订单预估金额’
- 千次展示成交金额=1000直播间观看人次/展示次数100%*(‘7日总成交订单数’/直播间观看人次)客单价=‘7日总成交金额’/展示次数1000
- 千次观看成交金额=‘7日总成交金额’/直播间观看人次*1000
- 7日总成交笔单价=‘7日总成交金额’/‘7日总成交订单数’
- 7日总支付ROI =‘7日总成交金额’/消耗
- 7日总支付ROI(含预售)=(‘7日总成交金额’+未完结直接预售订单预估金额+‘7日未完结间接预售订单预估金额’)/消耗
- 直接下单ROI =直接下单金额/消耗
- 直接支付ROI =直接成交金额/消耗
- 直接支付ROI(含预售)=(直接成交金额+未完结直接预售订单预估金额)/消耗
- 间接支付ROI =‘7日间接成交金额’/消耗
- 7日总下单订单数=直接下单订单数+‘7日间接下单订单数’
- 直接成交订单占比=直接成交订单数/‘7日总成交订单数’
- 直接成交金额占比=直接成交金额/‘7日总成交金额’
成本指标
- 千次展示费用=消耗/展示次数*1000
- 转化成本 =消耗/转化数
- 7日总成交订单成本=消耗/‘7日总成交订单数’
- 直接成交订单成本=消耗/直接成交订单数
- 曝光成本=消耗/展示次数
- 点击成本=消耗/点击次数
- 涨粉成本=消耗/新增粉丝数
观看互动指标
- 关注率(次数)=新增粉丝数/直播间观看人次
- 点赞率(次数)=点赞次数/直播间观看人次
- 评论率(次数)=直播间评论次数/直播间观看人次
- 分享率(次数)=直播间分享次数/直播间观看人次
- 打赏率(次数)=直播间打赏次数/直播间观看人次
- 直播间超过1分钟观看率(次数)=直播间超过1分钟观看人次/直播间观看人次
- 完播率(次数)=播放完成数/播放数
成交转化漏斗指标
- 曝光-点击率(次数)=点击次数/展示次数
- 观看-查看购物车率(次数)=直播间查看购物车次数/直播间观看人次
- 查看购物车-商品点击率(次数)=直播间商品点击次数/直播间查看购物车次数
- 观看-商品点击率(次数)=直播间商品点击次数/直播间观看人次
- 商品点击-直接下单转化率(次数)=直接下单订单数/直播间商品点击次数
- 商品点击-7日下单转化率(次数)=(直接下单订单数+‘7日间接下单订单数’)/直播间商品点击次数
- 商品点击-直接成交转化率(次数)=直接成交订单数/直播间商品点击次数
- 商品点击-7日成交转化率(次数)=‘7日总成交订单数’/直播间商品点击次数
- 观看-直接下单转化率(次数)=直接下单订单数/直播间观看人次
- 观看-7日下单转化率(次数)=(直接下单订单数+‘7日间接下单订单数’)/直播间观看人次
- 7日下单-成交转化率(次数)=‘7日总成交订单数’/(直接下单订单数+‘7日间接下单订单数’)
- 下单-直接成交转化率(次数)=直接成交订单数/直接下单订单数
- 观看-7日成交转化率(次数)=‘7日总成交订单数’/直播间观看人次
- 观看-直接成交转化率(次数)=直接成交订单数/直播间观看人次
- 曝光-直接成交转化率(次数)=直接成交订单数/展示次数
- 曝光-7日成交转化率(次数)=‘7日总成交订单数’/展示次数
结算指标
- 直接退款订单数(14天) =直接成交订单数-‘直接结算订单数(14天)’
- 直接订单退款率(14天)=(直接成交订单数-‘直接结算订单数(14天)’)/直接成交订单数
- 直接成交金额退款率(14天)=直接成交金额-‘直接结算金额(14天)’/直接成交金额
- 直接订单结算率(14天) =‘直接结算订单数(14天)’/直接成交订单数
- 直接成交金额结算率(14天) =‘直接结算金额(14天)’/直接成交金额
- 直接结算成本(14天) =消耗/‘直接结算订单数(14天)’
- 直接结算ROI(14天) =‘直接结算金额(14天)’/消耗
长周期转化指标
- 总转化支付ROI =总转化成交订单金额/消耗
- 间接转化支付ROI=间接转化成交订单金额/消耗
- 间接订单转化金额占比=间接转化成交订单金额/总转化成交订单金额
- 总转化笔单价=总转化成交订单金额/总转化成交订单数
- 总转化下单ROI =总转化下单订单金额/消耗
- 直接支付ROI =直接成交金额/消耗
- 总转化下单-成交转化率(次数)=总转化成交订单数/总转化下单订单数
全域推广推直播指标
- 整体支付ROI=整体成交金额/整体消耗
- 整体支付ROI(含预售)=(整体成交金额+整体未完结预售订单预估金额)/整体消耗
- 整体成交金额(含预售)=整体成交金额+整体未完结预售订单预估金额
- 整体成交订单成本=整体消耗/整体成交订单数
- 整体成交客单价=整体成交金额/整体成交订单数
- 整体成交客单价(含预售)=(整体成交金额+整体未完结预售订单预估金额)/整体成交订单数
全域推广推商品指标
- 整体支付ROI=整体成交金额/整体消耗
- 整体支付ROI(含预售)=(整体成交金额+整体未完结预售订单预估金额)/整体消耗
- 整体点击率(次数)=整体点击次数/整体展示次数
- 整体成交金额(含预售)=整体成交金额+整体未完结预售订单预估金额
- 整体成交订单成本=整体消耗/整体成交订单数
- 整体成交客单价(含预售)=(整体成交金额+整体未完结预售订单预估金额)/整体成交订单数
人群洞察基础洞察指标
- 直接支付ROI=直接成交金额/消耗
- 直接成交笔单价=直接成交金额/直接成交订单数
- 千次展示直接成交金额=直接成交金额/展示次数*1000
- 千次展示费用=消耗/展示次数*1000
- 观看-商品点击率(次数)=直播间商品点击次数/直播间观看人次
- 商品点击-直接下单转化率(次数)=直接下单订单数/直播间商品点击次数
- 商品点击-直接成交转化率(次数)=直接成交订单数/直播间商品点击次数
- 观看-直接成交转化率(次数)=直接成交订单数/直播间观看人次
- 曝光-点击率(次数)=点击次数/展示次数
- 评论率(次数)=直播间评论次数/直播间观看人次
- 转化成本=消耗/转化数
- 点击成本=消耗/点击次数
- 曝光成本=消耗/展示次数
- 直接成交订单成本=消耗/直接成交订单数
- 涨粉成本=消耗/新增粉丝数
- 直接下单-成交转化率(次数)=直接成交订单数/直接下单订单数
- 关注率(次数)=新增粉丝数/直播间观看人次
人群洞察人群包洞察指标
- 直接支付ROI=直接成交金额/消耗
- 直接成交笔单价=直接成交金额/直接成交订单数
- 千次展示直接成交金额=直接成交金额/展示次数*1000
- 千次展示费用=消耗/展示次数*1000
- 点击-直接成交转化率(次数)=直接成交订单数/点击次数
- 点击-直接下单转化率(次数)=直接下单订单数/点击次数
- 曝光-点击率(次数)=点击次数/展示次数
- 转化成本=消耗/转化数
- 点击成本=消耗/点击次数
- 曝光成本=消耗/展示次数
- 直接成交订单成本=消耗/直接成交订单数
- 直接下单-成交转化率(次数)=直接成交订单数/直接下单订单数
搜索广告词汇
- 7日总支付ROI =‘7日总成交金额’/消耗
- 直接支付ROI =直接成交金额/消耗
- 千次展示费用=消耗/展示次数*1000
- 曝光成本=消耗/展示次数
- 点击成本=消耗/点击次数
- 7日总成交订单成本=消耗/‘7日总成交订单数’
- 直接成交订单成本=消耗/直接成交订单数
- 7日总成交笔单价=‘7日总成交金额’/‘7日总成交订单数’
- 直接成交笔单价=直接成交金额/直接成交订单数
- 曝光-点击率(次数)=点击次数/展示次数
- 观看-商品点击率(次数)=直播间商品点击次数/直播间观看人次
- 商品点击-直接下单转化率(次数)=直接下单订单数/直播间商品点击次数
- 直接下单-成交转化率(次数)=直接成交订单数/直接下单订单数
- 观看-7日成交转化率(次数)=‘7日总成交订单数’/直播间观看人次
- 观看-直接成交转化率(次数)=直接成交订单数/直播间观看人次
- 观看-查看购物车率(次数)=直播间查看购物车次数/直播间观看人次
- 查看购物车-商品点击率(次数)=直播间商品点击次数/直播间查看购物车次数
- 直播间超过1分钟观看率(次数)=直播间超过1分钟观看人次/直播间观看人次
- 分享率(次数)=直播间分享次数/直播间观看人次
- 评论率(次数)=直播间评论次数/直播间观看人次
- 关注率(次数)=新增粉丝数/直播间观看人次
- 点赞率(次数)=点赞次数/直播间观看人次
- 打赏率(次数)=直播间打赏次数/直播间观看人次
商品卡广告
- 直接成交金额(含预售)=直接成交金额+未完结直接预售订单预估金额
- 7日总成交金额(含预售)=‘7日总成交金额’+未完结直接预售订单预估金额+‘7日未完结间接预售订单预估金额’
- 千次展示成交金额=‘7日总成交金额’/展示次数*1000
- 千次点击成交金额=‘7日总成交金额’/点击次数*1000
- 7日总成交笔单价=‘7日总成交金额’/‘7日总成交订单数’
- 7日总支付ROI =‘7日总成交金额’/消耗
- 7日总支付ROI(含预售)=(‘7日总成交金额’+未完结直接预售订单预估金额+‘7日未完结间接预售订单预估金额’)/消耗
- 直接下单ROI =直接下单金额/消耗
- 直接支付ROI =直接成交金额/消耗
- 直接支付ROI(含预售)=(直接成交金额+未完结直接预售订单预估金额)/消耗
- 间接支付ROI =‘7日间接成交金额’/消耗
- 7日总下单订单数=直接下单订单数+‘7日间接下单订单数’
- 直接成交订单占比=直接成交订单数/‘7日总成交订单数’
- 直接成交金额占比=直接成交金额/‘7日总成交金额’
- 千次展示费用=消耗/展示次数*1000
- 转化成本 =消耗/转化数
- 7日总成交订单成本=消耗/‘7日总成交订单数’
- 直接成交订单成本=消耗/直接成交订单数
- 曝光成本=消耗/展示次数
- 点击成本=消耗/点击次数
- 曝光-点击率(次数)=点击次数/展示次数
- 点击-下单转化率(次数)=(直接下单订单数+‘7日间接下单订单数’)/点击次数
- 下单-成交转化率(次数)=‘7日总成交订单数’/(直接下单订单数+‘7日间接下单订单数’)
- 直接下单-成交转化率(次数)=直接成交订单数/直接下单订单数
- 点击-7日成交转化率(次数)=‘7日总成交订单数’/点击次数
- 点击-成交转化率(次数)=直接成交订单数/点击次数
- 曝光-成交转化率(次数)=直接成交订单数/展示次数
- 曝光-7日成交转化率(次数)=‘7日总成交订单数’/展示次数
标准推广创意
- 直接成交金额(含预售)=直接成交金额+未完结直接预售订单预估金额
- 7日总成交金额(含预售)=‘7日总成交金额’+未完结直接预售订单预估金额+‘7日未完结间接预售订单预估金额’
- 千次展示成交金额=‘7日总成交金额’/展示次数*1000
- 单均价=‘7日总成交金额’/‘7日总成交订单数’
- 7日总支付ROI =‘7日总成交金额’/消耗
- 7日总支付ROI(含预售)=(‘7日总成交金额’+未完结直接预售订单预估金额+‘7日未完结间接预售订单预估金额’)/消耗
- 直接下单ROI =直接下单金额/消耗
- 直接支付ROI =直接成交金额/消耗
- 直接支付ROI(含预售)=(直接成交金额+未完结直接预售订单预估金额)/消耗
- 间接支付ROI =‘7日间接成交金额’/消耗
- 7日总下单订单数=直接下单订单数+‘7日间接下单订单数’
- 直接成交订单占比=直接成交订单数/‘7日总成交订单数’
- 直接成交金额占比=直接成交金额/‘7日总成交金额’
- 千次展示费用=消耗/展示次数*1000
- 转化成本 =消耗/‘7日总成交订单数’
- 直接转化成本=消耗/直接成交订单数
- 曝光成本=消耗/展示次数
- 点击成本=消耗/点击次数
- 曝光-点击率(次数)=点击次数/展示次数
- 下单-成交转化率(次数)=‘7日总成交订单数’/(直接下单订单数+‘7日间接下单订单数’)
- 直接下单-成交转化率(次数)=直接成交订单数/直接下单订单数
- 曝光-成交转化率(次数)=直接成交订单数/展示次数
- 曝光-7日成交转化率(次数)=‘7日总成交订单数’/展示次数
- 点击-下单转化率(次数)=(直接下单订单数+‘7日间接下单订单数’)/点击次数
- 点击-7日成交转化率(次数)=‘7日总成交订单数’/点击次数
- 点击-成交转化率(次数)=直接成交订单数/点击次数
- 千次点击成交金额=‘7日总成交金额’/点击次数*1000
- 关注率(次数)=新增粉丝数/直播间观看人次
- 点赞率(次数)=点赞次数/直播间观看人次
- 评论率(次数)=直播间评论次数/直播间观看人次
- 分享率(次数)=直播间分享次数/直播间观看人次
- 直播间超过1分钟观看率(次数)=直播间超过1分钟观看人次/直播间观看人次
- 完播率(次数)=播放完成数/播放数
- 观看-查看购物车率(次数)=直播间查看购物车次数/直播间观看人次
- 查看购物车-商品点击率(次数)=直播间商品点击次数/直播间查看购物车次数
- 观看-商品点击率(次数)=直播间商品点击次数/直播间观看人次
- 商品点击-直接下单转化率(次数)=直接下单订单数/直播间商品点击次数
- 商品点击-7日下单转化率(次数)=(直接下单订单数+‘7日间接下单订单数’)/直播间商品点击次数
- 商品点击-直接成交转化率(次数)=直接成交订单数/直播间商品点击次数
- 商品点击-7日成交转化率(次数)=‘7日总成交订单数’/直播间商品点击次数
- 观看-直接下单转化率(次数)=直接下单订单数/直播间观看人次
- 观看-7日下单转化率(次数)=(直接下单订单数+‘7日间接下单订单数’)/直播间观看人次
- 7日下单-成交转化率(次数)=‘7日总成交订单数’/(直接下单订单数+‘7日间接下单订单数’)
- 下单-直接成交转化率(次数)=直接成交订单数/直接下单订单数
- 观看-7日成交转化率(次数)=‘7日总成交订单数’/直播间观看人次
- 观看-直接成交转化率(次数)=直接成交订单数/直播间观看人次
- 曝光-直接成交转化率(次数)=直接成交订单数/展示次数
- 直播间超过1分钟观看观众成本=消耗/直播间超过1分钟观看人次
- 75%进度播放率=‘75%进度播放数’/展示次数
- 50%进度播放率=‘50%进度播放数’/展示次数
搜索品牌专区
- 曝光-点击率(次数)=点击次数/曝光次数
- 点击-支付转化率(次数)=成交订单数/点击次数
- 直播曝光-观看率(次数)=直播间观看次数/曝光次数
- 直播观看-商品点击率(次数)=直播间商品点击次数/直播间观看次数
- 点击-7日支付转化率(次数)=‘成交订单数(7日总归因)’/点击次数
- 平均每单成交额(7日总归因) =‘GMV(7日总归因)’/‘成交订单数(7日总归因)’
- 直接支付ROI=‘支付订单GMV(直接归因)’/消耗
- 7日总支付ROI=‘GMV(7日总归因)’/消耗
- 曝光-关注率(次数)=新增粉丝数/曝光次数
- 直播观看-关注率(次数)=直播间关注数/直播间观看次数
- 曝光-主页访问率(次数)=主页访问次数/曝光次数
- 曝光-店铺访问率(次数)=店铺访问次数/曝光次数
- 观看-成交转化率(次数)=成交订单数/直播间观看次数
- 曝光-成交转化率(次数)=‘成交订单数(7日总归因)’/曝光次数
- 7日总成交订单成本=消耗/‘成交订单数(7日总归因)’
- 点击成本=消耗/点击次数
- 曝光成本=消耗/曝光次数
- 千次展示费用=消耗/曝光次数*1000
TIPS
后台导出的成交客单价、转化数、转化率、转化成本不含间接成交
点击次数:通过点击创意进入直播间的次数
后台的转化率(CVR):优化目标的转化数/点击次数*100%
直播间观看人次包括通过广告进入直播间的用户退出直播间后再次主动进入直播间的次数
总转化预售订单金额:all_order_prepay_gmv_30days
总转化预售订单数:all_order_prepay_count_30days
总转化支付ROI:all_order_prepay_and_pay_roi_30days
间接转化预售订单数:indirect_order_prepay_count_30days
间接转化预售订单金额:indirect_order_prepay_gmv_30days
3.4 Power Pivot / Power BI 度量值
适用于:巨量千川-数据-全域推广数据
- 整体支付ROI =DIVIDE(SUM([整体成交金额]),SUM([整体消耗]))
- 整体支付ROI(含预售)=DIVIDE(SUM([整体成交金额])+SUM([整体未完结预售订单预估金额]),SUM([整体消耗]))
- 整体成交金额(含预售)=SUM([整体成交金额])+SUM([整体未完结预售订单预估金额])
- 整体成交订单成本=DIVIDE(SUM([整体消耗]),SUM([整体成交订单数]))
- 整体成交客单价(含预售)=DIVIDE(SUM([整体成交金额])+SUM([整体未完结预售订单预估金额]),SUM(‘全域推广’[整体成交订单数]))
适用于:巨量千川-数据-标准推广数据-推直播间-词汇
- 直接支付ROI =DIVIDE(SUM(‘巨量千川搜索广告搜索词’[直接成交金额]),SUM(‘巨量千川搜索广告搜索词’[消耗]))
- 千次展示费用=DIVIDE(SUM(‘巨量千川搜索广告搜索词’[消耗]),SUM(‘巨量千川搜索广告搜索词’[展示次数]))*1000
- 曝光成本=DIVIDE(SUM(‘巨量千川搜索广告搜索词’[消耗]),SUM(‘巨量千川搜索广告搜索词’[展示次数]))
- 点击成本=DIVIDE(SUM(‘巨量千川搜索广告搜索词’[消耗]),SUM(‘巨量千川搜索广告搜索词’[点击次数]))
- 直接成交订单成本=DIVIDE(SUM(‘巨量千川搜索广告搜索词’[消耗]),SUM(‘巨量千川搜索广告搜索词’[直接成交订单数]))
- 曝光-点击率(次数)=DIVIDE(SUM(‘巨量千川搜索广告搜索词’[点击次数]),SUM(‘巨量千川搜索广告搜索词’[展示次数]))
- 观看-商品点击率(次数)=DIVIDE(SUM(‘巨量千川搜索广告搜索词’[直播间商品点击次数]),SUM(‘巨量千川搜索广告搜索词’[点击次数]))
- 商品点击-直接下单转化率(次数)=DIVIDE(SUM(‘巨量千川搜索广告搜索词’[直接下单订单数]),SUM(‘巨量千川搜索广告搜索词’[直播间商品点击次数]))
- 直接下单-成交转化率(次数)=DIVIDE(SUM(‘巨量千川搜索广告搜索词’[直接成交订单数]),SUM(‘巨量千川搜索广告搜索词’[直接下单订单数]))
- 观看-直接成交转化率(次数)=DIVIDE(SUM(‘巨量千川搜索广告搜索词’[直接成交订单数]),SUM(‘巨量千川搜索广告搜索词’[点击次数]))
- 观看-查看购物车率(次数)=DIVIDE(SUM(‘巨量千川搜索广告搜索词’[直播间查看购物车次数]),SUM(‘巨量千川搜索广告搜索词’[点击次数]))
- 查看购物车-商品点击率(次数)=DIVIDE(SUM(‘巨量千川搜索广告搜索词’[直播间商品点击次数]),SUM(‘巨量千川搜索广告搜索词’[直播间查看购物车次数]))
- 直接成交笔单价=DIVIDE(SUM(‘巨量千川搜索广告搜索词’[直接成交金额]),SUM(‘巨量千川搜索广告搜索词’[直接成交订单数]))
- 分享率(次数)=DIVIDE(SUM(‘巨量千川搜索广告搜索词’[直播间分享次数]),SUM(‘巨量千川搜索广告搜索词’[点击次数]))
- 评论率(次数)=DIVIDE(SUM(‘巨量千川搜索广告搜索词’[直播间评论次数]),SUM(‘巨量千川搜索广告搜索词’[点击次数]))
- 关注率(次数)=DIVIDE(SUM(‘巨量千川搜索广告搜索词’[新增粉丝数]),SUM(‘巨量千川搜索广告搜索词’[点击次数]))
- 点赞率(次数)=DIVIDE(SUM(‘巨量千川搜索广告搜索词’[点赞次数]),SUM(‘巨量千川搜索广告搜索词’[点击次数]))
- 打赏率(次数)=DIVIDE(SUM(‘巨量千川搜索广告搜索词’[直播间打赏次数]),SUM(‘巨量千川搜索广告搜索词’[点击次数]))
3.5 宏
1 | Sub 千川数据处理() |
十、行业大盘
巨量广告-信息流流量分析
巨量广告-搜索流量分析